1、招标条件
本招标项目京哈高速公路盘锦至沈阳段改扩建工程防洪评价及水文监测影响程度分析评价(以下简称“本项目”),资金来源已落实,招标人为 辽宁省交通建设管理有限责任公司 (以下简称“招标人”),招标代理为辽宁驰通工程管理有限公司(以下简称“招标代理”)。本项目已具备招标条件,现对该项目进行公开招标。
2、项目概况与招标范围
2.1项目概况:
本项目起自盘锦枢纽互通式立交(桩号为K532+380),止于沈阳西收费站(桩号K661+900),依次经盘锦市盘山区、高升镇、鞍山市台安县、西佛镇、沈阳市辽中区、潘家堡镇、铁西区高花街道、新民市胡台镇、于洪区永安新城和铁西区经济技术开发区。既有高速路线里程129.520km。
本项目拟按整体式八车道高速公路标准改扩建,设计速度为120公里/小时,路基宽度42米,设计荷载采用公路-Ⅰ级。既有枢纽立交4处,既有一般立交6处,服务区4处(2处完全利用,1处扩建,1处新建)。同步建设交通工程及沿线设施。
2.2招标范围及标段划分:本次招标范围为京哈高速公路盘锦至沈阳段改扩建工程防洪评价及水文监测影响程度分析评价。本项目共划分1个标段。
2.3服务期限:自合同签订之日起至取得相关行政主管部门批复之日止。
3、投标人资格要求
本项目对投标人的资格采用后审方式。
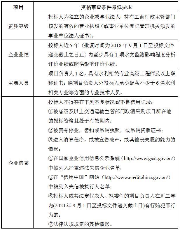
3.1本次招标要求投标人必须同时具备的资格要求详见下表:

3.2本次招标 不接受 联合体投标。
3.3本次招标共划分为1个标段。
3.4与招标人存在利害关系可能影响招标公正性的法人、其他组织或者个人,不得参加本项目的投标;单位负责人为同一人或者存在控股、管理关系的不同单位,不得同时参与本项目的投标。否则,相关投标均无效。
4、招标文件的获取
4.1凡有意参加投标者,请于 2023 年 9 月21日至 2023 年 9 月27日,每日上午 8:30 时至11:00 时,下午 13:00 时至 16:00 时(北京时间,下同),请将下述资料(逐页加盖单位章)以电子邮件的方式在规定的时间内(以接收邮件时间为准)发送到招标代理LNCTZBDL@163.com邮箱,文件命名为“LNCT209-2023材料+单位名称”,并电话招标代理公司确认情况,获取招标文件:
(1)营业执照(或事业单位法人证书)(副本)彩色扫描件;
(2)法定代表人签发的授权委托书彩色扫描件(授权委托书中须附法定代表人、委托代理人二代身份证复印件)、委托代理人的二代身份证彩色扫描件;
(3)委托代理人与申请人单位签订一年以上(含一年)的劳动合同或社会养老保险关系证明。
4.2招标文件每套售价 600元 / 套 ,文件费采用转账或刷卡缴费,售后不退,汇款账号信息如下:
账户名称:辽宁驰通工程管理有限公司
开户行:中国民生银行股份有限公司沈阳分行
账 号:632972816(汇款凭证需注明项目及单位信息)
4.3投标人自购买招标文件之日起,应确保其向招标人提供的联系方式(电话、传真、邮箱)一直有效,以保证往来函件能及时传达并及时反馈信息,否则由此引起的一切后果由投标人自行承担。
5、投标文件的递交及相关事宜
5.1招标人将不组织工程现场踏勘,不召开投标预备会,投标人在查阅招标文件后如有问题,可于规定的时间前发送至指定邮箱,由招标人统一解答。
5.2投标文件递交的截止时间(投标截止时间,下同)为 2023 年 10 月 12 日 13 时 00分,投标文件递交至 辽宁驰通工程管理有限公司三楼310会议室。
5.3逾期送达或者未送达指定地点或者不按照招标文件要求密封的投标文件,招标人将不予受理。
5.4投标文件应由投标人法定代表人或其委托代理人递交,递交人应携带身份证原件(委托代理人还应携带授权委托书原件)。
6、发布公告的媒介
本次招标公告同时在《中国招标投标公共服务平台》(http://www.cebpubservice.com/)及《辽宁省交通建设投资集团有限责任公司》(http://www.lnjttz.cn)上发布。
潜在投标人或者其他利害关系人如对本招标公告有异议,可在投标截止时间10日前按照《中华人民共和国招标投标法实施条例》中的有关规定向招标人提出。
7、联系方式
招标人:辽宁省交通建设管理有限责任公司
地址:沈阳市和平区砂山街42号
邮政编码:110005
联系人:于女士
电话:024-83211980
招标代理:辽宁驰通工程管理有限公司
地址:沈阳市和平区砂山街42号
邮政编码:110005
联系人:王女士
电话:024-22564554
传真:024-23304808
邮箱:LNCTZBDL@163.com

lnsjtjt@126.com
辽宁省沈阳市和平区丽岛路42-2号