1. 采购条件
本采购项目 北京至哈尔滨高速公路绥中(冀辽界)至盘锦段改扩建工程第八、第九合同段交通组织调改项目防眩板、立柱询比采购项目 (以下简称“本项目”),资金来源为 企业自筹100% ,本项目采购人为 辽宁大通公路工程有限公司 (以下简称“采购人”),代理机构为 中咨海外咨询有限公司 (以下简称“代理机构”)。本项目已具备采购条件,现对本项目进行国内公开询比采购,并对供应商进行资格后审。
2. 项目概况与采购范围
2.1项目概况
北京至哈尔滨高速公路绥中(冀辽界)至盘锦段改扩建工程交通组织工程主要工作内容为《京哈高速公路绥中(冀辽界)至盘锦段改扩建工程》各阶段交通组织调流,于2022年9月开始进行施工准备,2023年已按阶段要求完成部分施工项目,2024年开始第三阶段施工部分,现已进入到“三转四”阶段。本次采购施工需要的防眩板、立柱。
2.2 采购范围
本次采购范围为对北京至哈尔滨高速公路绥中(冀辽界)至盘锦段改扩建工程第八、第九合同段交通组织调改项目防眩板、立柱的供应、运输、验收及储存,产品售后服务保障。
2.3 标段划分
本次采购共划分为1个标段。预计采购数量详见下表:

2.4交货周期:2024年9月30日完成供货且防眩板、立柱须成套供应。
2.5交货地点:辽宁省锦州市、盘锦市(具体地点以采购人通知为准)。
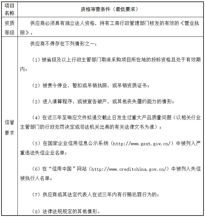
3. 供应商资格条件
3.1 本次询比采购要求供应商必须同时具备的资格要求详见下表:

3.2本项目 不接受 联合体形式投标响应。
3.3与采购人存在利害关系可能影响采购公正性的单位,不得参与本项目投标响应;单位负责人为同一人或者存在控股、管理关系的不同单位,不得同时参与本项目的投标响应,否则,相关响应均无效。
4. 采购文件的获取
4.1 凡有意参加投标响应的供应商,请在辽宁省交通建设投资集团电子招标采购平台(以下简称“辽宁交投电子招标采购平台”,网址:http://zc.lnjttz.cn )进行注册登记。
4.2 完成注册登记后,请于 2024 年 9 月 11日00时00分至 2024 年 9 月 13 日23时59分,(北京时间,下同),登录“辽宁交投电子招标采购平台”,按标段分别下载采购文件(具体操作参见“辽宁交投电子招标采购平台”—帮助中心—采购(采购)文件下载指南),采购文件下载不收取任何费用。
未按规定从“辽宁交投电子招标采购平台”下载采购文件的,采购人拒收其响应文件。
5. 响应文件的递交及相关事宜
5.1 响应文件应为加密的响应文件。响应文件递交的截止时间(投标截止时间,下同)为 2024 年 9 月 19日 14 时 00 分。
5.2 供应商应在响应文件递交截止时间前,登录“辽宁交投电子招标采购平台”,明确所投标段,按所投标段分别递交加密的电子响应文件,响应文件需通过CA数字证书上传,本项目各标段不需要递交纸质响应文件。(注:供应商上传所响应标段的响应文件,应在采购文件下载期间下载对应标段采购文件,否则所响应标段响应文件将无法上传。)
供应商完成响应文件上传后,“辽宁交投电子招标采购平台”即时向供应商发出电子签收凭证,递交时间以电子签收凭证载明的传输完成时间为准。逾期未完成上传或未按规定加密的响应文件,采购人予以拒收。
5.3 响应文件应通过“辽宁交投响应文件编制工具”完成编制。编制工具及操作流程详见门户(“辽宁交投电子招标采购平台”—帮助中心—工具下载/操作手册)。
5.4 响应文件的制作、网上递交、开启响应文件等环节需要使用CA数字证书。CA数字证书办理流程详见门户(“辽宁交投电子招标采购平台”—帮助中心—CA办理)。
5.5 供应商自行准备电子设备,并保证网络畅通,在规定的时间内进行响应文件线上解密。
6. 评审办法
本项目评审办法采用(最低价法),评审标准和方法详见采购文件。
7. 发布公告的媒介
本次采购公告同时在《辽宁省交通建设投资集团有限责任公司网站》(https://www.lnjttz.cn)、《辽宁省交通建设投资集团电子招标采购平台》(http://zc.lnjttz.cn)、《中国招标投标公共服务平台》(http://www.cebpubservice.com)上发布。
8. 联系方式
采 购 人:辽宁大通公路工程有限公司
地 址:沈阳市苏家屯区河榕路1号
联 系 人:李先生
电 话:024-67856538
采购代理:中咨海外咨询有限公司
地 址:北京市海淀区车公庄西路25号1幢4-5层
联 系 人:邓先生、陈女士
电 话:024-88325378
网 址:https://zzhw.ciecc.com.cn
邮 箱:zzhwzh01@126.com

lnsjtjt@126.com
辽宁省沈阳市和平区丽岛路42-2号