1. 采购条件
本采购项目 辽阳分公司可变信息标志屏发布信息安全管控项目 ,资金来源为 企业自筹100% ,采购人为 辽宁省高速公路运营管理有限责任公司辽阳分公司 (以下简称采购人),采购代理为 中咨海外咨询有限公司 (以下简称采购代理)。因本项目第一次采购失败,现对本项目进行二次询比采购,并对供应商进行资格后审。
2. 项目概况与采购范围
2.1 项目概况
通过可变信息标志屏发布的高速公路路况信息是用路人了解实时路况重要方式,为了防止非法入侵者向可变信息标志屏发布非法信息,同时提高可变信息标志屏的运维效率,辽阳分公司拟开展可变信息标志屏网络安全及运行效率增强工作,对当前可变信息标志屏网络与通信、外场设备准入等方面存在的薄弱环节进行网络安全增强,本次改造为增加辽阳分公司管段内44 块可变信息标志屏发布前置安全装置和安全网关。改造完成后使信息可变信息标志屏发布信息路径更加安全,增加自动检测故障功能,提高维修效率,达到内容安全、减少人工干预、降低维修成本。
2.2采购范围及标段划分
本项目拟采购可变信息标志屏安全运维网关1台、安全前置装置(可变信息标志屏)44台(及对应的软件开发和维护),包括设备供货、运输、装卸、安装、调试、培训及售后服务等内容,用以完成可变信息标志屏网络和内容安全系统建设。
本项目共划分为1个标段。
2.3交货期
自采购合同生效之日起,7日内完成设备供货,15日内完成设备安装及调试。
2.4交货地点
辽宁省高速公路运营管理有限责任公司辽阳分公司路段管段内。
2.5质保期
硬件设备质量保证期为12个月,两年内免费提供可变信息标志屏网络和内容安全系统的维护和升级服务,提供24小时热线支持服务,现场技术支持:1小时内响应,4小时内到达,质保期内免费提供售后服务。
3. 供应商资格要求
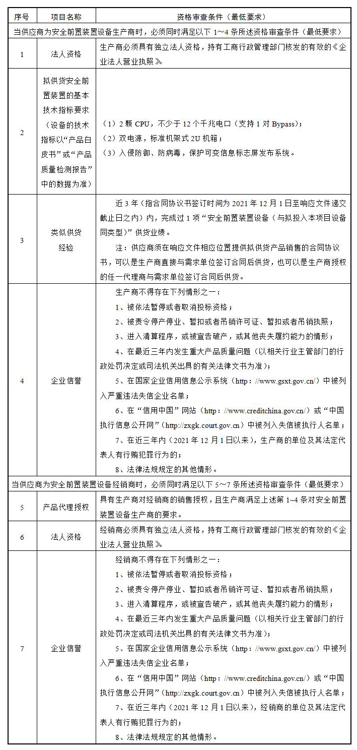
3.1 本项目供应商可以为安全前置装置设备的生产商,也可以为可安全前置装置设备的经销商。本次询比要求供应商必须同时具备的资格要求详见下表:

3.2 本次采购 不接受 联合体供应商。
3.3 与采购人存在利害关系可能影响采购公正性的单位,不得参加响应。单位负责人为同一人或存在控股、管理关系的不同单位,不得参加同一标段响应;电子招采平台注册人员为同一人或注册人员与法定代表人为同一人的不同单位,不得参加同一标段响应,否则,相关响应均无效。
3.4一个制造商对同一品牌同一型号的设备,仅能委托一个代理商参加一个标段的响应;同一品牌同一型号的制造商和其代理商不能同时参与本项目同一标段的响应。否则,相关响应均无效。
4. 采购文件的获取
4.1 凡有意参加响应的供应商,请在辽宁省交通建设投资集团电子招标采购平台(以下简称“辽宁交投电子招标采购平台”,网址:http://zc.lnjttz.cn )进行注册登记。
4.2 完成注册登记后,请于 2024 年 12 月 21 日00时00分至 2024 年 12 月 23日23时59分(北京时间,下同),登录“辽宁交投电子招标采购平台”,下载采购文件(具体操作参见“辽宁交投电子招标采购平台”—帮助中心—采购(采购)文件下载指南),采购文件下载不收取任何费用。
未按规定从“辽宁交投电子招标采购平台”下载采购文件的,采购人拒收其响应文件。
5. 响应文件的递交
5.1 响应文件应为加密的响应文件。响应文件递交的截止时间(响应截止时间,下同)为 2024 年 12 月 27 日 14 时 00 分。
5.2 供应商应在响应文件递交截止时间前,登录“辽宁交投电子招标采购平台”,明确所投标段,按所投标段递交加密的电子响应文件,响应文件需通过CA数字证书上传。(注:供应商上传所响应标段的响应文件,应在采购文件下载期间下载对应标段采购文件,否则所响应标段响应文件将无法上传。)
供应商完成响应文件上传后,“辽宁交投电子招标采购平台”即时向供应商发出电子签收凭证,递交时间以电子签收凭证载明的传输完成时间为准。逾期未完成上传或未按规定加密的响应文件,采购人予以拒收。
5.3 响应文件应通过“辽宁交投响应文件编制工具”完成编制。编制工具及操作流程详见门户(“辽宁交投电子招标采购平台”—帮助中心—工具下载/操作手册)。
5.4 响应文件的制作、网上递交、开启响应文件等环节需要使用CA数字证书。CA数字证书办理流程详见门户(“辽宁交投电子招标采购平台”—帮助中心—CA办理)。
5.5 供应商自行准备电子设备,并保证网络畅通,在规定的时间内进行响应文件线上解密。
6. 评审办法
本项目评审办法采用(综合评分法),评审标准和方法详见采购文件第三章。
7. 发布公告的媒介
本次采购公告同时在《辽宁省交通建设投资集团有限责任公司网站》(https://www.lnjttz.cn)、《辽宁省交通建设投资集团电子招标采购平台》(http://zc.lnjttz.cn)、《中国招标投标公共服务平台》(http://www.cebpubservice.com)上发布。
8. 监督部门
辽宁省交通建设投资集团招标采购管理中心 电话:024-66190776
辽宁省高速公路运营管理有限责任公司辽阳分公司纪检部 电话:0419-5560278
9. 联系方式
采 购 人:辽宁省高速公路运营管理有限责任公司辽阳分公司
地 址:辽宁省辽阳市太子河区望水台街道下王家村辽阳北站出口
联 系 人:谢先生
电 话:0419-5560276
采购代理:中咨海外咨询有限公司
地 址:北京市海淀区车公庄西路25号1幢4-5层
联 系 人:邓先生 李女士
电 话:024-88325378
网 址:https://zzhw.ciecc.com.cn
邮 箱:zzhwzh01@126.com

lnsjtjt@126.com
辽宁省沈阳市和平区丽岛路42-2号