1.采购条件
本采购项目为秦沈高速公路建昌至松岭门段项目初步设计勘察设计咨询(含安全性评价)服务采购,本项目采购人为辽宁省交通建设管理有限责任公司(以下简称“采购人”),代理机构为 辽宁驰通工程管理有限公司 (以下简称“代理机构”)。本项目已具备采购条件,现对本项目进行国内公开采购,并对供应商进行资格后审。
2.项目概况与采购范围
2.1项目概况:秦沈高速公路建昌至松岭门段起于辽宁省葫芦岛市建昌县巴什罕乡西窝铺村,向东经建昌县南、朝阳柳城开发区南,终点位于朝阳县松岭门蒙古族乡松岭门村,与丹锡高速交界处,顺接在建高速公路,项目路线全长78.962公里,均为新建路段。采用双向四车道高速公路标准建设,设计速度100公里/小时,整体式路基宽度为26米,桥梁比例17.3%,隧道比例1.3%。规划全线共设互通式立交6座,其中枢纽互通式立交2座,一般互通式立交4座,服务区2处;养护工区2处;监控通信分中心1处,监控通信站1处。
2.2采购范围:
2.2.1完成初步设计设计咨询工作,提交概算审查专项报告。设计咨询工作包括全专业(主体工程路桥隧、交安、房建、绿化、机电)的初步设计文件咨询审查,同时包括设计单位编制的其他相关文件和报告成果审查;审查初步设计阶段设计风险评估报告;进行现场旁站地勘咨询,编制初勘咨询报告;
2.2.2编制初步设计阶段安全性评价报告;
2.2.3勘察设计咨询工作执行国家部委和辽宁省行业主管部门发布的最新政策和指导意见,咨询报告中应体现《公路勘察设计质量安全提升专项行动方案》落实方案等。
2.3 标段划分
本项目共划分1个标段。
2.4 服务期限
合同签订之日起,至本项目施工图设计批复之后三个月止。
2.5 服务地点
采购人指定地点。
3.供应商资格要求
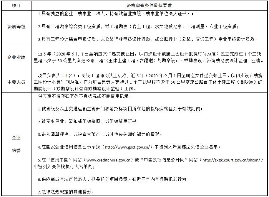
3.1本项目对供应商的资格审查采用后审方式,供应商必须同时具备的资格要求详见下表:

3.2本次采购不接受联合体响应。
3.3每个供应商最多可对 1 个标段响应,每个供应商允许成交 1 个标段。
3.4与采购人存在利害关系可能影响采购公正性的单位,不得参加响应;与辽宁交投电子招标采购平台的软件运维单位存在控股或者管理关系可能影响采购公正性的单位,不得参加响应;单位负责人为同一人或存在控股、管理关系的不同单位,不得参加同一标段响应;响应单位的电子招采平台注册人员不得与参与同一标段响应的其他单位法定代表人为同一人,否则,相关响应均无效。
3.5其他
满足采购文件第二章供应商须知1.2.11的规定。
4.采购文件的获取
4.1凡有意参加响应的供应商(若为联合体响应,指联合体所有成员),请在辽宁省交通建设投资集团电子招标采购平台(以下简称“辽宁交投电子招标采购平台”,网址:http://zc.lnjttz.cn)进行注册登记。
4.2完成注册登记后,请于2025年09月18日00时00分至2025年09月21日23时59分,(北京时间,下同),登录“辽宁交投电子招标采购平台”,按标段分别下载采购文件(具体操作参见“辽宁交投电子招标采购平台”—帮助中心—操作手册—用户操作手册),采购文件下载不收取任何费用。联合体响应的,由联合体牵头人下载所响应标段的采购文件。
未按规定从“辽宁交投电子招标采购平台”下载采购文件的,采购人拒收其响应文件。
5.响应文件的递交及相关事宜
5.1 响应文件应为加密的响应文件。响应文件递交的截止时间(投标截止时间,下同)为2025年09月29日14时00分。
5.2 供应商应在响应文件递交截止时间前,登录“辽宁交投电子招标采购平台”,明确所响应标段,按所响应标段分别递交加密的电子响应文件,响应文件需通过CA数字证书上传。(注:供应商上传所响应标段的响应文件,应在采购文件下载期间下载对应标段采购文件,否则所响应标段响应文件将无法上传。)联合体响应的,由联合体牵头人递交所响应标段的响应文件。
供应商完成响应文件上传后,“辽宁交投电子招标采购平台”即时向供应商发出电子签收凭证,递交时间以电子签收凭证载明的传输完成时间为准。逾期未完成上传或未按规定加密的响应文件,采购人予以拒收。
5.3 响应文件应通过“辽宁交投投标编制客户端”完成编制。编制工具及操作流程详见门户(“辽宁交投电子招标采购平台”—帮助中心—工具下载/操作手册)。
5.4 响应文件的制作、网上递交、开启响应文件等环节需要使用CA数字证书。CA数字证书办理流程详见门户(“辽宁交投电子招标采购平台”—帮助中心—CA办理)。
5.5 供应商自行准备电子设备,并保证网络畅通,参与响应活动,确保在规定时间内完成解密。
6.评审办法
本项目评审办法采用(综合评分法),评审标准和方法详见采购文件第三章。
7.发布公告的媒介
本次采购公告同时在《中国招标投标公共服务平台》(http://www.cebpubservice.com)、《辽宁省交通建设投资集团有限责任公司网站》(https://www.lnjttz.cn)及《辽宁省交通建设投资集团电子招标采购平台》(http://zc.lnjttz.cn)上发布。
8.监督部门
辽宁省交投集团招采管理中心 电话:024-66190776
辽宁省交通建设管理有限责任公司纪检部 电话:024-83211935
9.联系方式
采 购 人:辽宁省交通建设管理有限责任公司
地 址:沈阳市和平区砂山街42号
邮政编码:110005
联 系 人:刘先生
电 话:/
采购代理:辽宁驰通工程管理有限公司
地 址:辽宁省沈阳市和平区南京南街372号写字楼沈阳中海广场16层
邮政编码:110005
联 系 人:韩女士、王女士
电 话:024-22564554
邮 箱:LNCTZB@163.com

lnsjtjt@126.com
辽宁省沈阳市和平区丽岛路42-2号