当前位置:首页 > 商务服务 > 招标采购 > 招采公告 > 正文
2025年辽宁大通公路工程有限公司砂石料询比采购(第二批)三次采购项目公告
来源: 作者: 发布时间:2025年10月10日 A+A-

  1. 采购条件

  本采购项目 2025年辽宁大通公路工程有限公司砂石料询比采购(第二批)三次采购项目 (以下简称“本项目”),资金来源为 企业自筹100% ,本项目采购人为 辽宁大通公路工程有限公司 (以下简称“采购人”),代理机构为 中咨海外咨询有限公司 (以下简称“代理机构”)。本项目已具备采购条件,现对本项目进行公开询比采购,并对供应商进行资格后审。

  2. 项目概况与采购范围

  2.1项目概况

  辽宁大通公路工程有限公司承建的2025年辽宁省高速公路路基隧道维修养护工程设计施工总承包项目位于辽宁省,结合2024年设计回溯发现的隧道风险相对较大的一般风险(Ⅲ类)点及汛期排查出的隧道风险点,结合评审情况、现场复查及补充勘察工作,2025年拟进行处治工作。其中,对隧道(含长隧道)高陡边仰坡、排水系统病害,进行增设防护措施并及时修复综合排水系统,现对(本溪分公司)施工所需的砂石料进行采购。

  2.2 采购范围

  本次采购范围为2025年辽宁大通公路工程有限公司砂石料的供应、运输、验收及储存,产品售后服务保障。

  2.3 标段划分

  本项目共划分2个标段,具体采购情况如下:

41

  2.4 供货周期

  自合同签订之日起至2025年10月31日(具体时间以采购人通知为准)。

  2.5 供货地点

  辽宁省本溪市及周边市县范围(具体地点以采购人通知为准)。

  3. 供应商资格条件

  3.1 本次询比采购要求供应商必须同时具备的资格要求详见下表:

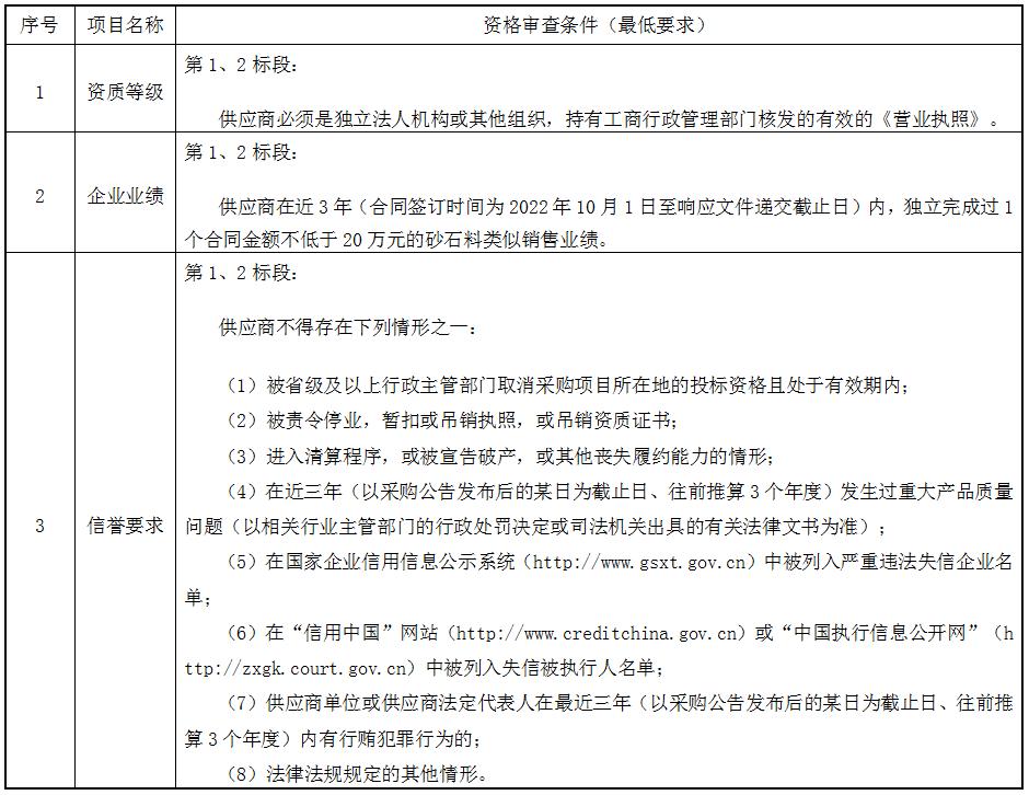
42

  3.2 本项目 不接受 联合体响应。

  3.3 每个供应商最多可对本次采购的 2 个标段响应,且只允许中 1 个标段。

  3.4与采购人存在利害关系可能影响采购公正性的单位,不得参加响应;与辽宁交投电子招标采购平台的软件运维单位存在控股或者管理关系可能影响采购公正性的单位,不得参加响应;单位负责人为同一人或存在控股、管理关系的不同单位,不得参加同一标段响应;响应单位的电子招采平台注册人员不得与参与同一标段响应的其他单位法定代表人为同一人,否则,相关响应均无效。

  4. 采购文件的获取

  4.1 凡有意参加投标响应的供应商,请在辽宁省交通建设投资集团电子招标采购平台(以下简称“辽宁交投电子招标采购平台”,网址:http://zc.lnjttz.cn )进行注册登记。

  4.2 完成注册登记后,请于 2025 年 10 月 11 日00时00分至 2025 年 10 月 13 日23时59分,(北京时间,下同),登录“辽宁交投电子招标采购平台”,按标段分别下载采购文件(具体操作参见“辽宁交投电子招标采购平台”—帮助中心—采购(采购)文件下载指南),采购文件下载不收取任何费用。

  未按规定从“辽宁交投电子招标采购平台”下载采购文件的,采购人拒收其响应文件。

  5. 响应文件的递交及相关事宜

  5.1 响应文件应为加密的响应文件。响应文件递交的截止时间(响应截止时间,下同)为 2025 年 10 月 20 日 9 时 00 分。

  5.2 供应商应在响应文件递交截止时间前,登录“辽宁交投电子招标采购平台”,明确所响应标段,按所响应标段分别递交加密的电子响应文件,响应文件需通过CA数字证书上传。(注:供应商上传所响应标段的响应文件,应在采购文件下载期间下载对应标段采购文件,否则所响应标段响应文件将无法上传。)

  供应商完成响应文件上传后,“辽宁交投电子招标采购平台”即时向供应商发出电子签收凭证,递交时间以电子签收凭证载明的传输完成时间为准。逾期未完成上传或未按规定加密的响应文件,采购人予以拒收。

  5.3 响应文件应通过“辽宁交投响应文件编制工具”完成编制。编制工具及操作流程详见门户(“辽宁交投电子招标采购平台”—帮助中心—工具下载/操作手册)。

  5.4 响应文件的制作、网上递交、开启响应文件等环节需要使用CA数字证书。CA数字证书办理流程详见门户(“辽宁交投电子招标采购平台”—帮助中心—CA办理)。

  5.5 供应商自行准备电子设备,并保证网络畅通,参与响应活动,确保在规定时间内完成解密。

  6. 评审办法

  本项目评审办法采用(最低价法),评审标准和方法详见采购文件第三章。

  7. 发布公告的媒介

  本次采购公告同时在《辽宁省交通建设投资集团有限责任公司网站》(https://www.lnjttz.cn)、《辽宁省交通建设投资集团电子招标采购平台》(http://zc.lnjttz.cn)、《中国招标投标公共服务平台》(http://www.cebpubservice.com)上发布。

  8.监督部门

  辽宁省交通建设投资集团招标采购管理中心        联系电话:024-66190776

  辽宁交投养护工程有限责任公司纪检部            联系电话:024-23415760

  辽宁大通公路工程有限公司纪检部                联系电话:024-67856545

  9.联系方式

  采 购 人:辽宁大通公路工程有限公司

  地    址:沈阳市苏家屯区河榕路1号

  联 系 人:李女士

  电    话:17610759201

  采购代理:中咨海外咨询有限公司

  地    址:北京市海淀区车公庄西路25号1幢4-5层

  联 系 人:邓先生

  电    话:024-88325378

  邮    箱:zzhwzh01@126.com

联系我们

024-67856789

lnsjtjt@126.com

辽宁省沈阳市和平区丽岛路42-2号