1. 采购条件
本采购项目 辽宁省高速石化能源有限责任公司2026年度加油站日常维修项目询比采购 (以下简称“本项目”),本项目采购人为 辽宁省高速石化能源有限责任公司 (以下简称“采购人”),代理机构为 中咨海外咨询有限公司 (以下简称“代理机构”)。本项目已具备采购条件,现对本项目进行国内公开采购,并对供应商进行资格后审。
2. 项目概况与采购范围
2.1 项目概况
为了保障加油站正常运营,现对辽宁省高速石化能源有限责任公司2026年度加油站日常维修进行采购。
2.2 采购范围
采购范围为辽宁省高速石化能源有限责任公司2026年度加油站日常维修,主要内容包括且不限于加油机、油罐、管线等输油设备设施零部件维修或更换、罩棚檐口标识维修、罩棚及站房灯具维修或更换、站房防水维修、站内路面局部维修、站房内局部装修、加油设备防雷防静电、站房电气系统整改、监控改造、监控日常零星维修等。
2.3 标段划分
本次采购共划分为4个标段,标段具体划分情况如下:

2.4 服务期限
服务期限:1~4标段均为自合同签订之日起1年。
2.5 安全目标
无安全生产责任事故,零死亡。
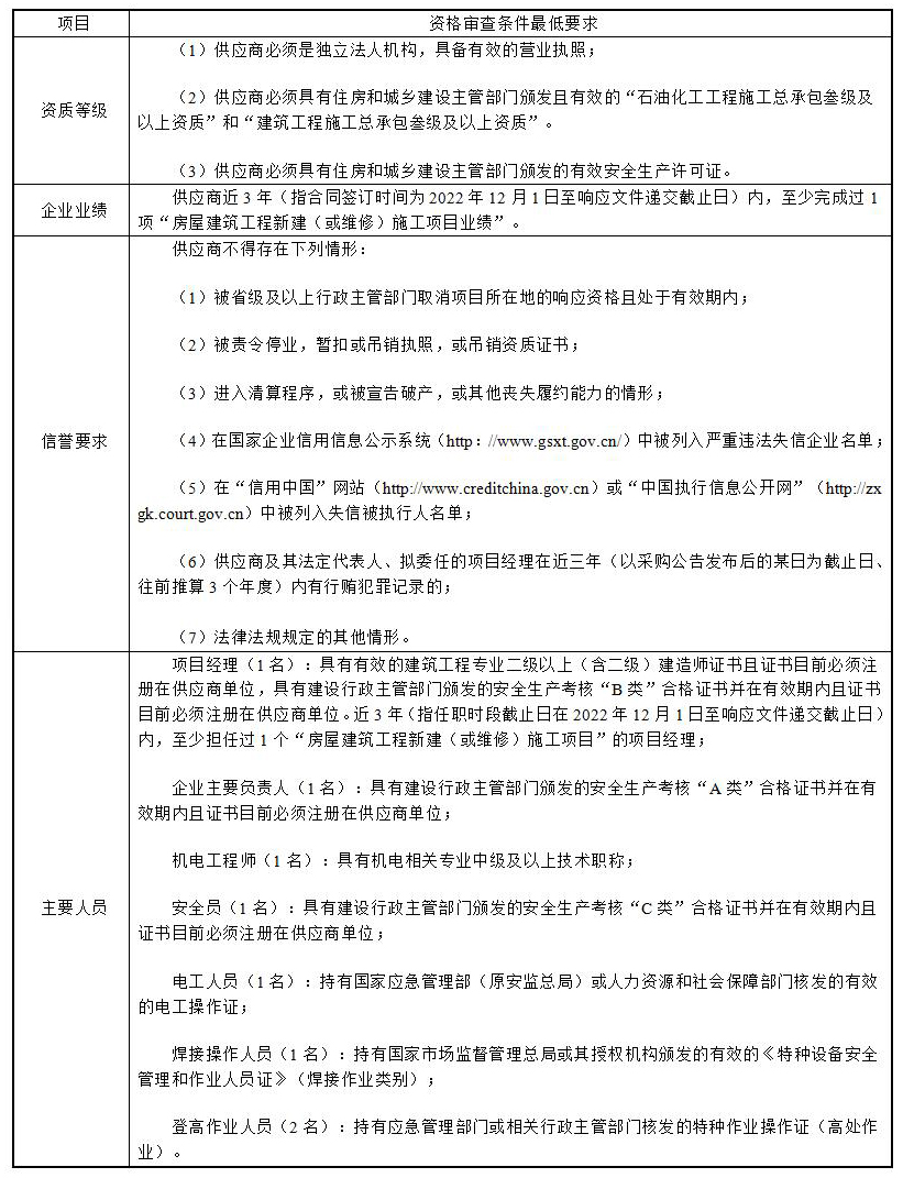
3. 供应商资格要求
3.1 本次采购要求各标段供应商应具备的最低资格要求详见下表:

3.2 本次采购 不接受 联合体投标响应。
3.3 每个供应商可同时对 4 个标段进行投标,但最多允许中 1 个标。
3.4 与采购人存在利害关系可能影响采购公正性的单位,不得参加响应;与辽宁交投电子招标采购平台的软件运维单位存在控股或者管理关系可能影响采购公正性的单位,不得参加响应;单位负责人为同一人或存在控股、管理关系的不同单位,不得参加同一标段响应;响应单位的电子招采平台注册人员不得与参与同一标段响应的其他单位法定代表人为同一人,否则,相关响应均无效。
4. 采购文件的获取
4.1 凡有意参加响应的供应商(若为联合体响应,指联合体所有成员),请在辽宁省交通建设投资集团电子招标采购平台(以下简称“辽宁交投电子招标采购平台”,网址:http://zc.lnjttz.cn )进行注册登记。
4.2 完成注册登记后,请于 2025 年 12 月 31 日00时00分至 2026 年 1 月 4 日23时59分,(北京时间,下同),登录“辽宁交投电子招标采购平台”,按标段分别下载采购文件(具体操作参见“辽宁交投电子招标采购平台”—帮助中心—操作手册—用户操作手册),采购文件下载不收取任何费用。
未按规定从“辽宁交投电子招标采购平台”下载采购文件的,采购人应拒收其响应文件。
5. 响应文件的递交及相关事宜
5.1 响应文件应为加密的响应文件。响应文件递交的截止时间(响应截止时间,下同)为 2026 年 1 月 12 日 9 时 00 分。
5.2 供应商应在响应文件递交截止时间前,登录“辽宁交投电子招标采购平台”,明确所响应标段,按所响应标段分别递交加密的电子响应文件,响应文件需通过CA数字证书上传。(注:供应商上传所响应标段的响应文件,应在采购文件下载期间下载对应标段采购文件,否则所响应标段响应文件将无法上传。)联合体响应的,由联合体牵头人递交所响应标段的响应文件。
供应商完成响应文件上传后,“辽宁交投电子招标采购平台”即时向供应商发出电子签收凭证,递交时间以电子签收凭证载明的传输完成时间为准。逾期未完成上传或未按规定加密的响应文件,采购人予以拒收。
5.3 响应文件应通过“辽宁交投投标编制客户端”完成编制。编制工具及操作流程详见门户(“辽宁交投电子招标采购平台”—帮助中心—工具下载/操作手册)。
5.4 响应文件的制作、网上递交、开启响应文件等环节需要使用CA数字证书。CA数字证书办理流程详见门户(“辽宁交投电子招标采购平台”—帮助中心—CA办理)。
5.5 供应商自行准备电子设备,并保证网络畅通,参与响应活动,确保在规定时间内完成解密。
6. 评审办法
本项目评审办法采用(综合评分法),评审标准和方法详见采购文件第三章。
7. 发布公告的媒介
本次采购公告同时在《中国招标投标公共服务平台》(http://www.cebpubservice.com)、《辽宁省交通建设投资集团有限责任公司网站》(https://www.lnjttz.cn)及《辽宁省交通建设投资集团电子招标采购平台》(http://zc.lnjttz.cn)上发布。
8. 监督部门
辽宁省交通建设投资集团招标采购管理中心 联系电话:024-66190776
辽宁省高速公路实业发展有限责任公司纪检部 联系电话:024-82364760
辽宁省高速石化能源有限责任公司纪检部 联系电话:024-31695002
9. 联系方式
采 购 人:辽宁省高速石化能源有限责任公司
地 址:辽宁省沈阳市浑南新区创新天地
联 系 人:刘先生
电 话:024-31969026
采购代理:中咨海外咨询有限公司
地 址:北京市海淀区车公庄西路25号1幢4-5层
联 系 人:邓先生
电 话:024-88325378
电子邮件:zzhwzh01@126.com

lnsjtjt@126.com
辽宁省沈阳市和平区丽岛路42-2号