1. 采购条件
本采购项目 2026年辽宁省高速公路道路日常养护项目 (以下简称“本项目”),资金来源为 企业自筹100% ,本项目采购人为 辽宁省高速公路运营管理有限责任公司 (以下简称“采购人”),代理机构为 中咨海外咨询有限公司 (以下简称“代理机构”)。本项目已具备采购条件,现对本项目进行国内公开询比采购,并对供应商进行资格后审。
2. 项目概况与采购范围
2.1 项目概况
辽宁省高速公路运营管理有限责任公司沈阳分公司管辖的高速公路日常养护区域及里程为:京哈高速沈山段道路养护里程约58.494公里;丹阜高速沈彰段道路养护里程约45.354公里;新鲁高速沈彰段道路养护里程约33.335公里;辽中环高速道路养护里程约147.918公里;灯辽高速道路养护里程约10.802公里;沈康高速道路养护里程约115.279公里;长深高速道路养护里程约99.409公里;平康高速道路养护里程约24.860公里。
辽宁省高速公路运营管理有限责任公司辽阳分公司管辖的高速公路日常养护区域及里程为:沈海高速沈大段道路养护里程约54.414公里;辽中环线高速本辽段道路养护里程约118.787公里;灯辽高速道路养护里程约38.040公里。
辽宁省高速公路运营管理有限责任公司鞍山分公司管辖的高速公路日常养护区域及里程为:沈海高速沈大段道路养护里程约73.28公里;丹锡高速丹海段道路养护里程约144.93公里。
辽宁省高速公路运营管理有限责任公司营口分公司管辖的高速公路日常养护区域及里程为:沈海高速营口段道路养护里程约47.996公里;沈海高速鲅鱼圈段道路养护里程约52.841公里;仙人岛疏港公里高速公路养护里程约5.737公里;丹锡高速营口段道路养护里程约32.5公里;奈营高速营口段道路养护里程约29.862公里;庄盖高营口段道路养护里程约65.451公里。
辽宁省高速公路运营管理有限责任公司大连分公司管辖的高速公路日常养护区域及里程为:沈海高速沈大段养护里程约117.393公里;皮长高速养护里程约44.139公里;沈海高速土羊线养护里程约54.622公里;大窑湾疏港高速养护里程约21.708公里;鹤大高速养护里程约7.272公里。
辽宁省高速公路运营管理有限责任公司金普分公司管辖的高速公路日常养护区域及里程为:鹤大高速养护里程约220.947公里;皮长高速养护里程约45.772公里;庄盖高速养护里程约49.673公里。
辽宁省高速公路运营管理有限责任公司盘锦分公司管辖的高速公路日常养护区域及里程为:京哈高速沈山段养护里程约104.947公里;丹锡高速盘海段养护里程约45.941公里;奈营高速阜盘段养护里程约62.02公里;盘锦疏港高速养护里程约16.516公里;鞍黑高速台黑段养护里程约33.182公里。
辽宁省高速公路运营管理有限责任公司锦州分公司管辖的高速公路日常养护区域及里程为:京哈高速沈山段养护里程约79.022公里;丹锡高速锦朝段养护里程约40.198公里;阜锦高速锦阜段养护里程约87.892公里。
辽宁省高速公路运营管理有限责任公司葫芦岛分公司管辖的高速公路日常养护区域及里程为:京哈高速养护里程150.012公里;兴建高速养护里程为96.0545公里;九门口复线养护里程为11.9875公里。
辽宁省高速公路运营管理有限责任公司桃仙分公司管辖的高速公路日常养护区域及里程为:沈阳绕城高速道路养护里程约106.2公里;丹阜高速机场路道路养护里程约12.21公里;丹阜高速沈本段道路养护里程约22.96公里;沈海高速沈大段道路养护里程约21.86公里;京哈高速沈四段道路养护里程约28.54公里;沈桃高速道路养护里程约1.28公里。
辽宁省高速公路运营管理有限责任公司本溪分公司管辖的高速公路日常养护区域及里程为:丹阜高速沈丹段道路养护里程约98.2公里;辽中环线高速本辽段道路养护里程约8.308公里;辽中环线高速铁本段道路养护里程约39.974公里;鹤大高速丹通段道路养护里程约52.565公里;永桓高速道路养护里程约68.85公里。
辽宁省高速公路运营管理有限责任公司丹东分公司管辖的高速公路日常养护区域及里程为:丹锡高速养护里程21.887公里;鹤大高速丹东段养护里程为259.729公里;丹阜高速丹东段养护里程为93.769公里;新丹高速养护里程为10.248公里;大东港疏港高速养护里程为18.629公里。
辽宁省高速公路运营管理有限责任公司沈抚分公司管辖的高速公路日常养护区域及里程为:沈吉高速抚南段养护里程约88.383公里;沈吉高速草南段养护里程约99.388公里;抚通高速养护里程约105.759公里;辽中环高速铁本段养护里程约60.465公里。
辽宁省高速公路运营管理有限责任公司铁岭分公司管辖的高速公路日常养护区域及里程为:京哈高速铁岭段养护里程约132.202公里;辽中环高速铁岭段养护里程约52.503公里;平康高速铁岭段养护里程约59.360公里、辽开高速铁岭段养护里程约87.115公里。
辽宁省高速公路运营管理有限责任公司阜新分公司管辖的高速公路日常养护区域及里程为:长深高速道路养护里程约183.2843公里;新鲁高速道路养护里程约公里80.224;奈营高速阜盘段道路养护里程约55.5725公里;奈营高速阜奈段道路养护里程约59.1438公里;阜锦高速道路养护里程约39.1348公里。
辽宁省高速公路运营管理有限责任公司朝阳分公司管辖的高速公路日常养护区域及里程为:丹锡高速养护里程约179.336公里;长深高速朝阳段养护里程约112.307公里;长深高速凌源段养护里程约135.453公里。
2.2 采购范围
本次采购范围为辽宁省高速公路运营管理有限责任公司全省16个分公司管辖路段范围内日常保养和日常维修。包括但不限于以下内容:
路基方面包括:清除土路肩、坡面、中央分隔带、防护及支挡结构物上的杂物、杂草;疏通边沟、截水沟、排水槽和集水井等排水设施;防护及支挡结构物日常维修;小型灾毁处治等内容。
路面方面包括:清除路面泥土、积沙、杂物、散落物、积水、积雪和积冰;沥青路面局部裂缝、坑槽、车辙、沉陷、拥包、松散和泛油等病害处治等内容。
桥涵方面包括:清除桥面泥土、积沙、杂物、散落物、积水、积雪和积冰;桥面系其他设施、桥梁上部结构和下部结构部件及构件保洁、除冰和除雪;桥面局部病害处治、桥面系其他设施日常维修或局部更换;疏通涵洞,洞身、洞外工程及附属设施日常维修等内容。
隧道土建方面包括:清扫路面,清除路面泥土、积沙、杂物和散落物;洞门、侧墙、检修道、吊顶和内装饰等保洁及杂物清除;疏通隧道排水设施。
交通安全设施方面:标志牌、里程碑、百米牌、局部修复或更换;护栏、栏杆、防撞垫和防撞桶等防护设施局部修复或更换;中央分隔带防眩板或防眩网保洁、补缺、局部修复或更换等内容。
绿化方面包括:用地范围绿化植物灌溉、施肥、整形修剪和病虫害防治;用地范围绿化植物局部补植和改植;冬季乔木涂白等内容。
2.3 标段划分:
本次采购共划分为1个标段。
2.4 养护周期:
本次日常养护项目养护周期为11个月(2026年2月1日至2026年12月31日)。缺陷责任期:自实际验收合格之日起计算12个月。
2.5 养护地点:辽宁省高速公路(采购人指定地点)。
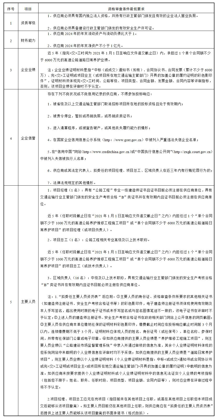
3. 供应商资格要求
3.1 本次询比采购要求供应商同时具备的资格要求详见下表:

3.2本次采购 不接受 联合体供应商。
3.3与采购人存在利害关系可能影响采购公正性的单位,不得参加响应;与辽宁交投电子招标采购平台的软件运维单位存在控股或者管理关系可能影响采购公正性的单位,不得参加响应;单位负责人为同一人或存在控股、管理关系的不同单位,不得参加同一标段响应;响应单位的电子招采平台注册人员不得与参与同一标段响应的其他单位法定代表人为同一人,否则,相关响应均无效。
4. 采购文件的获取
4.1 凡有意参加响应的供应商,请在辽宁省交通建设投资集团电子招标采购平台(以下简称“辽宁交投电子招标采购平台”,网址:http://zc.lnjttz.cn )进行注册登记。
4.2 完成注册登记后,请于 2026 年 1 月 9 日00时00分至 2026 年 1 月 12 日23时59分,(北京时间,下同),登录“辽宁交投电子招标采购平台”,按标段分别下载采购文件(具体操作参见“辽宁交投电子招标采购平台”—帮助中心—操作手册—用户操作手册),采购文件下载不收取任何费用。
未按规定从“辽宁交投电子招标采购平台”下载采购文件的,采购人应拒收其响应文件。
5. 响应文件的递交及相关事宜
5.1 响应文件应为加密的响应文件。响应文件递交的截止时间(响应截止时间,下同)为 2026 年 1 月 19 日 9 时 00 分。
5.2 供应商应在响应文件递交截止时间前,登录“辽宁交投电子招标采购平台”,明确所响应标段,按所响应标段分别递交加密的电子响应文件,响应文件需通过CA数字证书上传。(注:供应商上传所响应标段的响应文件,应在采购文件下载期间下载对应标段采购文件,否则所响应标段响应文件将无法上传。)
供应商完成响应文件上传后,“辽宁交投电子招标采购平台”即时向供应商发出电子签收凭证,递交时间以电子签收凭证载明的传输完成时间为准。逾期未完成上传或未按规定加密的响应文件,采购人予以拒收。
5.3 响应文件应通过“辽宁交投响应文件编制工具”完成编制。编制工具及操作流程详见门户(“辽宁交投电子招标采购平台”—帮助中心—工具下载/操作手册)。
5.4 响应文件的制作、网上递交、开启响应文件等环节需要使用CA数字证书。CA数字证书办理流程详见门户(“辽宁交投电子招标采购平台”—帮助中心—CA办理)。
5.5 供应商自行准备电子设备,并保证网络畅通,在规定的时间内进行响应文件线上解密。
6. 评审办法
本项目评审办法采用(双信封形式综合评分法),评审标准和方法详见采购文件第三章。
7. 发布公告的媒介
本次采购公告同时在《辽宁省交通建设投资集团有限责任公司网站》(https://www.lnjttz.cn)、《辽宁省交通建设投资集团电子招标采购平台》(http://zc.lnjttz.cn)、《中国招标投标公共服务平台》(http://www.cebpubservice.com)上发布。
8. 监督部门
辽宁省交通建设投资集团招标采购管理中心 联系电话:024-66190776
辽宁省高速公路运营管理有限责任公司纪检部 联系电话:024-82364333
辽宁省高速公路运营管理有限责任公司企业管理部 联系电话:024-82364336
9. 联系方式
采 购 人:辽宁省高速公路运营管理有限责任公司
地 址:辽宁省沈阳市和平区十三纬路19甲
邮政编码:110003
联 系 人:桂先生
电 话:024-82364418
传 真:024-82364410
采购代理:中咨海外咨询有限公司
地 址:北京市海淀区车公庄西路25号1幢4-5层
联 系 人:邓先生
电 话:024-88325378
电子邮件:zzhwzh01@126.com

lnsjtjt@126.com
辽宁省沈阳市和平区丽岛路42-2号