1. 采购条件
本采购项目 辽宁交投公路科技养护有限责任公司2026年高速公路日常养护项目劳务合作服务 (以下简称“本项目”),资金来源为 企业自筹100% ,本项目采购人为 辽宁交投公路科技养护有限责任公司 (以下简称“采购人”),代理机构为 中咨海外咨询有限公司 (以下简称“代理机构”)。本项目已具备采购条件,由于本项目第2标段第一次采购失败,现对本项目第2标段进行第二次公开询比采购,并对供应商进行资格后审。
2. 项目概况与采购范围
2.1 项目概况
辽宁省高速公路道路日常养护项目,养护总里程4458公里。根据辽宁交投公路科技养护有限责任公司现场养护作业需要,现对16个项目路域辖区高速公路道路日常养护项目的路基、路面、桥涵、隧道土建、交通安全设施、绿化等经常维护保养和修补其轻微损坏部分的作业及日常各类巡视、检查等进行劳务合作服务进行采购。
2.2 采购范围及标段划分
本次采购范围为全省速公路日常养护项目的路基、路面、桥涵、隧道土建、交通安全设施、绿化等经常维护保养和修补其轻微损坏部分的作业及日常各类巡视、检查等进行劳务合作服务采购,主要作业内容有:
(1)高速公路主线、匝道、外连接线的路基、路面、桥涵、绿化、交通安全设施、隧道土建结构等巡查;
(2)路基路面日常保养工作:路基、路面范围内垃圾清理,以及交通安全设施和隧道内的清洁和维护;路基排水设施疏通、维护及维修(维修所需材料由甲方负责提供)路基防护设施维护及维修(维修所需材料由甲方负责提供);土路肩及边坡维护;高速公路主线、匝道、外连接线、收费站场区沥青混凝土路面和桥面、水泥混凝土路面等位置常见病害维修;路缘石维护及更换。
(3)桥梁日常保养工作:桥梁防撞墙抹面、基座抹面、防撞墙花岗岩贴面、基座花岗岩贴面。伸缩缝整体更换、锚固区混凝土带维修、止水带(橡胶条)更换、伸缩缝清理保养;
(4)交通安全设施日常保养工作:钢护栏、隔离栅、刺线网、交通标志、防眩板、防落网、声屏障等设施维修更换、防腐等有关作业;
(5)绿化日常保养工作:乔木、灌木、地被植物等的水肥和土壤管理、有害生物防控、植物的整形修剪、灾害的治理。
本次采购共划分为1个标段,具体采购情况如下:

2.3 服务期限
自合同签订之日起至2026年12月31日止。
2.4 服务地点
服务地点为鞍山、营口、大连、盘锦、沈抚项目管辖地区。
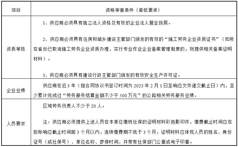
3. 供应商资格要求
3.1 本次询比采购要求供应商必须同时具备的资格要求详见下表:

3.2 本次采购 不接受 联合体投标响应。
3.3 本项目第1、3、4标段的成交供应商不得参加本项目第2标段的投标响应,否则其投标响应无效。
3.4 与采购人存在利害关系可能影响采购公正性的单位,不得参加响应;与辽宁交投电子招标采购平台的软件运维单位存在控股或者管理关系可能影响采购公正性的单位,不得参加响应;单位负责人为同一人或存在控股、管理关系的不同单位,不得参加同一标段响应;响应单位的电子招采平台注册人员不得与参与同一标段响应的其他单位法定代表人为同一人,否则,相关响应均无效。
3.5 供应商不得存在下列情形:
(1)被省级及以上行政主管部门取消项目所在地的响应资格且处于有效期内;
(2)被责令停业,暂扣或吊销执照,或吊销资质证书;
(3)进入清算程序,或被宣告破产,或其他丧失履约能力的情形;
(4)在国家企业信用信息公示系统(http://www.gsxt.gov.cn/)中被列入严重违法失信企业名单;
(5)在“信用中国”网站(http://www.creditchina.gov.cn)或“中国执行信息公开网”(http://zxgk.court.gov.cn)中被列入失信被执行人名单;
(6)供应商及其法定代表人、区域劳务负责人在近三年(以采购公告发布后的某日为截止日、往前推算3个年度)内有行贿犯罪记录的;
(7)法律法规规定的其他情形。
4. 采购文件的获取
4.1 凡有意参加响应的供应商(若为联合体响应,指联合体所有成员),请在辽宁省交通建设投资集团电子招标采购平台(以下简称“辽宁交投电子招标采购平台”,网址:http://zc.lnjttz.cn )进行注册登记。
4.2 完成注册登记后,请于 2026 年 2 月 11 日00时00分至 2026 年 2 月 13 日23时59分,(北京时间,下同),登录“辽宁交投电子招标采购平台”,按标段分别下载采购文件(具体操作参见“辽宁交投电子招标采购平台”—帮助中心—操作手册—用户操作手册),采购文件下载不收取任何费用。
未按规定从“辽宁交投电子招标采购平台”下载采购文件的,采购人应拒收其响应文件。
5. 响应文件的递交及相关事宜
5.1 响应文件应为加密的响应文件。响应文件递交的截止时间(响应截止时间,下同)为 2026 年 2 月 26 日 9 时 00 分。
5.2 供应商应在响应文件递交截止时间前,登录“辽宁交投电子招标采购平台”,明确所响应标段,按所响应标段分别递交加密的电子响应文件,响应文件需通过CA数字证书上传。(注:供应商上传所响应标段的响应文件,应在采购文件下载期间下载对应标段采购文件,否则所响应标段响应文件将无法上传。由于投标响应标段数量的限制,供应商无论下载几个标段的采购文件,最终上传响应文件的标段数量最多不能超过2个,否则所有投标响应均将被否决)联合体响应的,由联合体牵头人递交所响应标段的响应文件。
供应商完成响应文件上传后,“辽宁交投电子招标采购平台”即时向供应商发出电子签收凭证,递交时间以电子签收凭证载明的传输完成时间为准。逾期未完成上传或未按规定加密的响应文件,采购人予以拒收。
5.3 响应文件应通过“辽宁交投投标编制客户端”完成编制。编制工具及操作流程详见门户(“辽宁交投电子招标采购平台”—帮助中心—工具下载/操作手册)。
5.4 响应文件的制作、网上递交、开启响应文件等环节需要使用CA数字证书。CA数字证书办理流程详见门户(“辽宁交投电子招标采购平台”—帮助中心—CA办理)。
5.5 供应商自行准备电子设备,并保证网络畅通,参与响应活动,确保在规定时间内完成解密。
6. 评审办法
本项目评审办法采用(双信封形式合理低价法),评审标准和方法详见采购文件第三章。
7. 发布公告的媒介
本次采购公告同时在《中国招标投标公共服务平台》(http://www.cebpubservice.com)、《辽宁省交通建设投资集团有限责任公司网站》(https://www.lnjttz.cn)及《辽宁省交通建设投资集团电子招标采购平台》(http://zc.lnjttz.cn)上发布。
8. 监督部门
辽宁省交投集团招标采购管理中心 联系电话:024-66190776
辽宁交投养护工程有限责任公司纪检部 联系电话:024-23415760
辽宁交投公路科技养护有限责任公司党群工作部(纪检部) 联系电话:024-88310066
9. 联系方式
采 购 人:辽宁交投公路科技养护有限责任公司
地 址:沈阳市于洪区造化街道闸上村
联 系 人:刘先生
电 话:024-31332890
采购代理:中咨海外咨询有限公司
地 址:北京市海淀区车公庄西路25号1幢4-5层
联 系 人:邓先生
电 话:024-88325378
电子邮件:zzhwzh01@126.com

lnsjtjt@126.com
辽宁省沈阳市和平区丽岛路42-2号