1. 采购条件
本采购项目 2026年辽宁高速通智慧出行有限责任公司蓝牙电子标签询比采购 (以下简称“本项目”),采购资金来自 企业自筹100% ,本项目采购人为 辽宁高速通智慧出行有限责任公司 (以下简称“采购人”),代理机构为 中咨海外咨询有限公司 (以下简称“代理机构”)。本项目已具备采购条件,现对本项目进行国内公开询比采购,并对供应商进行资格后审。
2. 项目概况与采购范围
2.1 项目概况
为了保障2026年全省高速公路ETC发行业务需求,辽宁高速通智慧出行有限责任公司现就所需的蓝牙电子标签进行采购,用于ETC系统用户线上、线下发行业务。现对(单、双片式蓝牙电子标签)进行采购。
2.2 采购范围
2026年辽宁高速通智慧出行有限责任公司电子标签采购项目所需的支持国产密码算法的蓝牙版电子标签(含单片式、双片式)、1.2倍ETC用户卡(所有产品必须仅支持SM4算法,不得支持3DES等国际密码算法)、配套使用的3M胶清洗棉和3M胶备件产品,配合检测和验收,以及培训、保修(更换)和升级等售后服务保障所有工作内容。具体包括:①产品的生产、包装、运输及交付;②产品保修(更换)、升级调试、初始化发行;③产品售后服务保障及发行培训。
2.3 标段划分
本次采购共划分为2个标段,具体情况详见下表:

2.4 交货期
供货周期:具体供货时间以采购人通知为准。批次交货时间:在供货订单生效后 15 日内完成产品供货,产品具体到货时间按采购人通知为准。
质保期:5年,质保期从蓝牙电子标签(含ETC用户卡)验收合格并经采购人签字确认之日起计算。
2.5 交货地点
辽宁省沈阳市(采购人指定地点)。
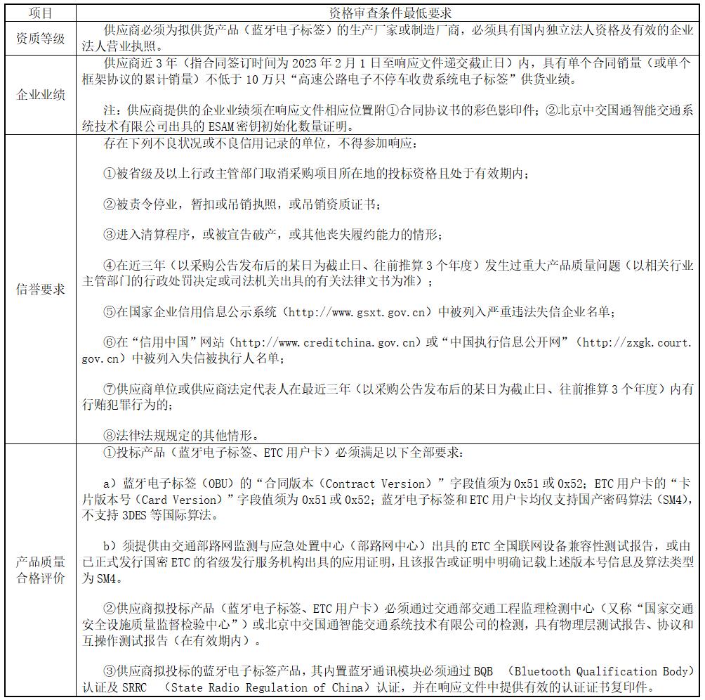
3. 供应商资格要求
3.1 本次采购要求供应商应具备的最低资格要求详见下表:

3.2本次采购 不接受 联合体供应商。
3.3每个供应商最多可对 2 个标段进行投标响应,但最多只供应商允许成交 1 个标段。
3.4与采购人存在利害关系可能影响采购公正性的单位,不得参加响应;与辽宁交投电子招标采购平台的软件运维单位存在控股或者管理关系可能影响采购公正性的单位,不得参加响应;单位负责人为同一人或存在控股、管理关系的不同单位,不得参加同一标段响应;响应单位的电子招采平台注册人员不得与参与同一标段响应的其他单位法定代表人为同一人,否则,相关响应均无效。
3.5 其他:
满足采购文件第二章供应商须知1.2.12的规定。
4. 采购文件的获取
4.1 凡有意参加响应的供应商,请在辽宁省交通建设投资集团电子招标采购平台(以下简称“辽宁交投电子招标采购平台”,网址:http://zc.lnjttz.cn)进行注册登记。
4.2 完成注册登记后,请于 2026 年 2 月 13 日 00 时 00 分至 2026 年 2 月 24 日 23 时 59 分,(北京时间,下同),登录“辽宁交投电子招标采购平台”,按标段分别下载采购文件(具体操作参见“辽宁交投电子招标采购平台”—帮助中心—操作手册—用户操作手册),采购文件下载不收取任何费用。联合体响应的,由联合体牵头人下载所响应标段的采购文件。
未按规定从“辽宁交投电子招标采购平台”下载采购文件的,采购人应拒收其响应文件。
5. 响应文件的递交及相关事宜
5.1 响应文件应为加密的响应文件。响应文件递交的截止时间(响应截止时间,下同) 2026 年 3 月 2 日 9 时 00 分。
5.2 供应商应在响应文件递交截止时间前,登录“辽宁交投电子招标采购平台”,明确所响应标段,按所响应标段分别递交加密的电子响应文件,响应文件需通过CA数字证书上传。(注:供应商上传所响应标段的响应文件,应在采购文件下载期间下载对应标段采购文件,否则所响应标段响应文件将无法上传。)联合体响应的,由联合体牵头人递交所响应标段的响应文件。
供应商完成响应文件上传后,“辽宁交投电子招标采购平台”即时向供应商发出电子签收凭证,递交时间以电子签收凭证载明的传输完成时间为准。逾期未完成上传或未按规定加密的响应文件,采购人予以拒收。
5.3 响应文件应通过“辽宁交投投标编制客户端”完成编制。编制工具及操作流程详见门户(“辽宁交投电子招标采购平台”—帮助中心—工具下载/操作手册)。
5.4 响应文件的制作、网上递交、开启响应文件等环节需要使用CA数字证书。CA数字证书办理流程详见门户(“辽宁交投电子招标采购平台”—帮助中心—CA办理)。
5.5 供应商自行准备电子设备,并保证网络畅通,参与响应活动,确保在规定时间内完成解密。
6. 评审办法
本项目评审办法采用 综合评分法 ,评审标准和方法详见采购文件第三章。
7. 发布公告的媒介
本次采购公告同时在《中国招标投标公共服务平台》(http://www.cebpubservice.com)、《辽宁省交通建设投资集团有限责任公司网站》(https://www.lnjttz.cn)及《辽宁省交通建设投资集团电子招标采购平台》(http://zc.lnjttz.cn)上发布。
8. 监督部门
辽宁省交通建设投资集团招标采购管理中心 联系电话:024-66190776
辽宁省高速公路运营管理有限责任公司纪检部 联系电话:024-82364333
辽宁省高速公路运营管理有限责任公司企业管理部 联系电话:024-82364336
辽宁省高速通智慧出行有限责任公司纪检部 联系电话:024-82365210
9. 联系方式
招 标 人:辽宁高速通智慧出行有限责任公司
地 址:辽宁省沈阳市沈河区朝阳街177号
邮政编码:110011
联 系 人:张先生
电 话:13709851601
招标代理:中咨海外咨询有限公司
地 址:北京市海淀区车公庄西路25号1幢4-5层
联 系 人:邓先生
电 话:024-88325378
邮 箱:zzhwzh01@126.com

lnsjtjt@126.com
辽宁省沈阳市和平区丽岛路42-2号