1. 入围条件
本项目 辽宁交投艾特斯技术股份有限公司2026年西南片区施工劳务分包供应商入围(增补) (以下简称“本项目”),采购人为 辽宁交投艾特斯技术股份有限公司 ,代理机构为 中咨海外咨询有限公司 。项目已具备入围条件,现进行公开增补入围供应商,特邀请有兴趣的潜在供应商(以下简称供应商)提出入围申请。
2. 项目概况与入围范围
2.1 项目概况
就艾特斯西南片区项目,面向社会招选一批在西南片区有丰富劳务施工经验、协调能力强、了解西南片区高速公路路况的单位,组建艾特斯劳务分包库,现对已建成的艾特斯西南片区施工劳务分包供应商进行增补入围。
2.2 入围范围
本次采购内容为西南片区机电系统安装施工劳务供应商入围。供应商成为入围供应商后,仅可承接施工地点在对应片区的劳务分包项目。
2.3 标段划分
本项目划分为1个标段。
2.4 入围有效期
入围有效期至2027年7月18日止,有效期内将结合考核评价结果定期调整供应商名单。
2.5 服务地点
西南片区:云南省、贵州省、四川省。
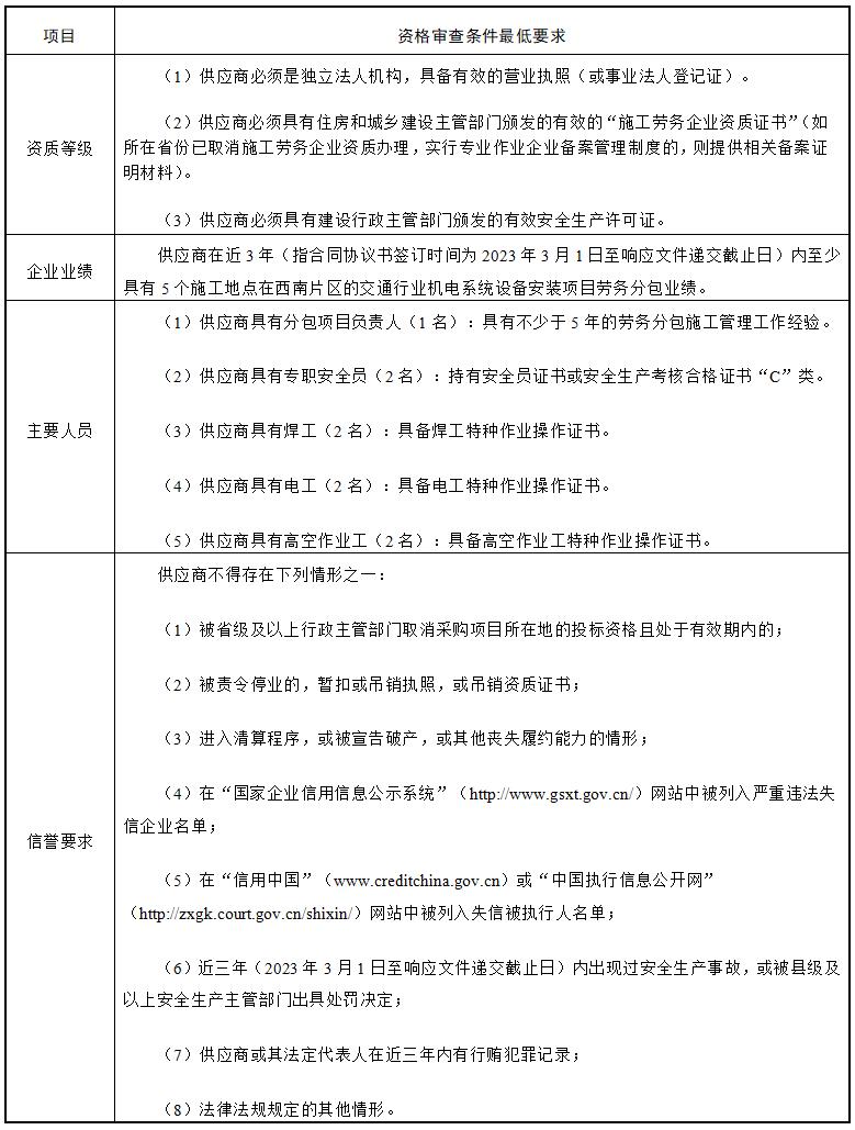
3. 供应商资格要求
3.1本次入围要求供应商应具备的最低资格要求详见下表:

3.2本次入围 不接受 联合体入围申请。
3.3与采购人存在利害关系可能影响入围公正性的单位,不得参加响应;与辽宁交投电子招标采购平台的软件运维单位存在控股或者管理关系可能影响采购公正性的单位,不得参加响应;单位负责人为同一人或存在控股、管理关系的不同单位,不得参加同一标段响应;响应单位的电子招采平台注册人员不得与参与同一标段响应的其他单位法定代表人为同一人,否则,相关响应均无效。
4. 入围文件的获取
4.1凡有意入围的供应商,请在辽宁省交通建设投资集团电子招标采购平台(以下简称“辽宁交投电子招标采购平台”,网址:http://zc.lnjttz.cn)进行注册登记。
4.2完成注册登记后,请于2026年3月 28 日00时00分至2026年3月 30 日23时59分,(北京时间,下同),登录“辽宁交投电子招标采购平台”,按标段分别下载入围文件(具体操作参见“辽宁交投电子招标采购平台”—帮助中心—操作手册—用户操作手册),入围文件下载不收取任何费用。
未按规定从“辽宁交投电子招标采购平台”下载入围文件的,采购人拒收其响应文件。
5. 供应商入围响应文件的递交
5.1供应商入围响应文件(以下简称“响应文件”)应为加密文件。响应文件递交的截止时间为2026年 4 月 7 日9时00分。
5.2供应商应在响应文件递交截止时间前,登录“辽宁交投电子招标采购平台”,明确所响应标段。(注:供应商上传所响应标段的响应文件,应在入围文件下载期间下载对应标段入围文件,否则所响应标段响应文件将无法上传。)
供应商完成响应文件上传后,“辽宁交投电子招标采购平台”即时向供应商发出电子签收凭证,递交时间以电子签收凭证载明的传输完成时间为准。逾期未完成上传或未按规定加密的响应文件,采购人予以拒收。
5.3响应文件应通过“辽宁交投投标编制客户端”完成编制。编制工具及操作流程详见门户(“辽宁交投电子招标采购平台”—帮助中心—工具下载/操作手册)。
5.4响应文件的制作、网上递交、开启响应文件等环节需要使用CA数字证书。CA数字证书办理流程详见门户(“辽宁交投电子招标采购平台”—帮助中心—CA办理)。
5.5供应商自行准备电子设备,并保证网络畅通,参与响应活动,确保在规定时间内完成解密。
6. 供应商入围审查方法
本次供应商入围审查采用(合格制),具体标准和方法详见入围文件第三章。
7. 发布公告的媒介
本次公告同时在《中国招标投标公共服务平台》(http://www.cebpubservice.com)、《辽宁省交通建设投资集团有限责任公司网站》(https://www.lnjttz.cn)及《辽宁省交通建设投资集团电子招标采购平台》(http://zc.lnjttz.cn)上发布。
8. 监督部门
辽宁省交通建设投资集团招标采购管理中心 电话:024-66190776
辽宁交投艾特斯技术股份有限公司纪检部 电话:024-67996963
9. 联系方式
采 购 人:辽宁交投艾特斯技术股份有限公司
地 址:沈阳市和平区南京南街197号汇锦金融中心4楼
联 系 人:郭先生
电 话:024-67996971
采购代理:中咨海外咨询有限公司
地 址:北京市海淀区车公庄西路25号1幢4-5层
联 系 人:邓先生
电 话:024-88325378
电子邮件:zzhwzh01@126.com

lnsjtjt@126.com
辽宁省沈阳市和平区丽岛路42-2号