1.采购条件
本采购项目为锦州港疏港高速公路工程可行性研究报告咨询审查、 初步设计和施工图设计阶段勘察设计咨询(含安全性评价)服务 (以下简称“本项目”)资金来源为政府出资,采购人为辽宁省交通建设管理有限责任公司(以下简称采购人),采购代理为辽宁驰通工程管理有限公司(以下简称采购代理)。项目已具备采购条件,现对该项目采用公告邀请形式进行询比采购。
2.项目概况与采购范围
2.1项目概况:本项目位于锦州市滨海新区,起点位于京哈高速公路南票互通与锦州互通之间。在京哈高速公路上设置互通式立交后,路线向南布设,经过古井子、尹屯、黑鱼汀及四方台村,先后跨越G102京抚线及锦州疏港公路后进入开发区,最终连接锦州港。路线全长10公里,另含跨越高天铁路及港口专用铁路平改立连接线一处,作为同期实施工程并入本项目。本项目设计速度采用100km/h,采用双向四车道高速公路标准建设。
2.2采购范围:锦州港疏港高速公路工程可行性研究报告咨询审查、 初步设计和施工图设计阶段勘察设计咨询(含安全性评价)服务。
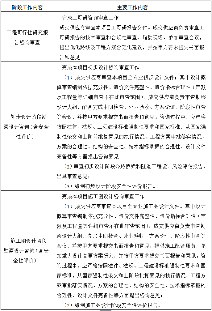
主要工作内容详见下表:

2.3服务周期:从合同签订之日起至项目交工验收之日止。
2.4标段划分:本次采购共划分为1个标段。
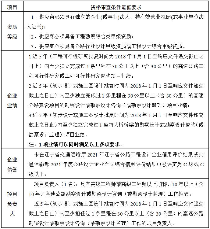
3.供应商资格要求
3.1本次采购供应商资质条件、能力、信誉要求:

根据《关于发布公路工程从业企业资质名录的通知》(厅公路【2011】114号)要求,供应商如应进入交通运输部“全国公路建设市场信用信息管理系统(http://glxy.mot.gov.cn)”中的公路工程勘察设计资质企业名录,且供应商名称和资质与该名录中的相应企业名称和资质完全一致。
3.2本次采购不接受联合体响应。
3.3与采购人存在利害关系可能影响采购公正性的法人、其他组织或者个人,不得参加本项目的响应;单位负责人为同一人或者存在控股、管理关系的不同单位,不得同时参与本项目的响应。否则,相关响应均无效。
3.4存在下列不良状况或不良信用记录的单位,不得参加响应:
(1)被省级及以上交通运输主管部门取消招标(采购)项目所在地的投标(响应)资格且处于有效期内的;
(2)被责令停业的,暂扣或吊销执照,或吊销资质证书;
(3)进入清算程序,或被宣告破产,或其他丧失履约能力的情形;
(4)在国家企业信用信息公示系统(http://www.gsxt.gov.cn/)中被列入严重违法失信企业名单(事业单位除外);
(5)在“信用中国”网站(https://www.creditchina.gov.cn)中被列入失信被执行人名单的;
(6)供应商或其法定代表人、拟委任的项目经理在近三年内有行贿犯罪行为的;
(7)法律法规规定的其他情形。
4.采购文件的获取
4.1凡有意向参与本次采购活动的供应商,请于2023年04月12日至2023年04月17日,每日上午8:30时至11:00时,下午13:00时至16:00时(北京时间,下同),请将下述报名资料(逐页加盖单位章)以电子邮件的方式在规定的时间内(以接收邮件时间为准)发送到采购代理LNCTZB@163.com邮箱,文件命名为“LNCT112-2023材料+单位名称”,并电话通知采购代理公司确认,获取采购文件:
(1)供应商在“国家企业信用信息公示系统”中基础信息(体现营业执照信息)的查询结果网页截图彩色影印件,或者企业法人营业执照彩色影印件;
(2)供应商在交通运输部“全国公路建设市场信用信息管理系统”中从业企业查询后的“基本信息、资质信息”查询结果网页截图彩色影印件,或者企业资质证书副本彩色影印件;
(3)法定代表人签发的授权委托书彩色扫描件(须附法定代表人、委托代理人二代身份证复印件);如法定代表人亲自获取,需提供法定代表人身份证明彩色扫描件(须附法定代表人二代身份证复印件);
(4)委托代理人与申请人单位签订的一年以上(含一年)的劳动合同或社会养老保险关系证明。
4.2采购文件每套售价600元,文件费采用转账或刷卡缴费,售后不退。
4.3供应商自购买采购文件之日起,应确保其向采购人提供的联系方式(电话、传真、邮箱)一直有效,以保证往来函件能及时传达并及时反馈信息,否则由此引起的一切后果由供应商自行承担。
5.响应文件的递交及相关事宜
5.1采购人将不组织工程现场踏勘,不召开采购预备会,供应商在查阅采购文件后如有问题,可于规定的时间前发送至指定邮箱,由采购人统一解答。
5.2响应文件递交的截止时间(响应截止时间,下同)为2023年04月21日14时00分,地点为辽宁驰通工程管理有限公司三楼310会议室。
5.3逾期送达的、未送达指定地点的或者不按照采购文件要求密封的响应文件,釆购人将予以拒收。
5.4响应文件应由供应商法定代表人或其委托代理人递交,递交人应携带身份证原件(委托代理人还应携带授权委托书原件)。
6.发布公告媒介
本次采购公告在《中国招标投标公共服务平台》(http://www.cebpubservice.com/)及《辽宁省交通建设投资集团有限责任公司》(http://www.lnjttz.cn)网上发布。
7.联系方式
采 购 人:辽宁省交通建设管理有限责任公司
地 址:沈阳市和平区砂山街42号
邮政编码:110005
联 系 人:刘先生
电 话:024-83211980
采购代理:辽宁驰通工程管理有限公司
地 址:沈阳市和平区砂山街42号
邮政编码:110005
联 系 人:韩女士、石先生
电 话:024-23304808
传 真:024-23304808
邮 箱:LNCTZB@163.com

lnsjtjt@126.com
辽宁省沈阳市和平区丽岛路42-2号