1、招标条件
本招标项目鞍山至台安高速公路、台安至黑山高速公路造价咨询服务(以下简称“本项目”),资金已落实,招标人为 辽宁省交通建设管理有限责任公司 (以下简称“招标人”),招标代理为辽宁驰通工程管理有限公司(以下简称“招标代理”)。本项目已具备招标条件,现对该项目进行公开招标。
2、项目概况与招标范围
2.1项目概况
鞍山至台安高速公路:本项目起于鞍山市铁西区,与沈海高速公路相交,途径辽阳市辽阳县、沈阳市辽中区、鞍山市台安县,止于京哈高速公路。路线全长约59公里,设计速度为120公里/小时。
台安至黑山高速公路:本项目路线起点K0+000与鞍山至台安高速公路终点对接,位于宽帮屯村西侧,整体路线位于鞍羊线西侧并行于鞍羊线走行,在K0+530处上跨秦沈客运专线,在顾家窝堡以北于里程桩号K13+014.5修建大桥跨越绕阳河(台安县与黑山县界河),过大虎山后,设黑山枢纽接秦沈高速。本项目路线全长33公里,其中鞍山段长13公里,锦州段长20公里,采用四车道高速公路标准,设计速度120公里/小时,路基宽27米。
2.2招标范围
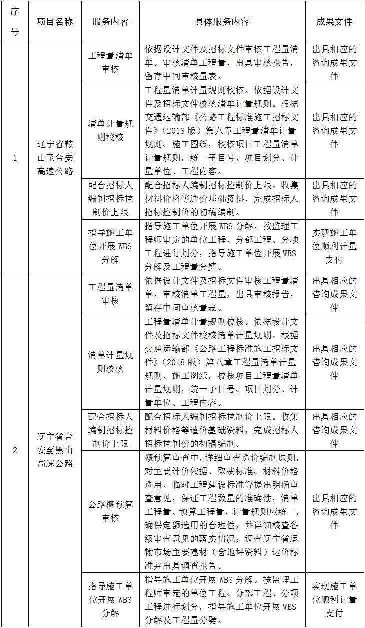
本次招标范围为鞍山至台安高速公路、台安至黑山高速公路造价咨询服务,具体服务内容详见下表:

2.3服务周期:自造价咨询服务合同签订之日起至本项目竣工决算完成止。
3、投标人资格要求
本项目对投标人的资格采用后审方式。
3.1本次招标要求投标人必须同时具备的资格要求详见下表:

3.2本次招标 不接受 联合体投标。
3.3本次招标共划分为1个标段。
3.4与招标人存在利害关系可能影响招标公正性的法人、其他组织或者个人,不得参加本项目的投标;单位负责人为同一人或者存在控股、管理关系的不同单位,不得同时参与本项目的投标。否则,相关投标均无效。
4、招标文件的获取
4.1凡有意参加投标者,请于 2023 年 5 月 19 日至 2023 年 5 月 24 日,每日上午 9:00 时至11:00 时,下午 13:00 时至 16:00 时(北京时间,下同),请将下述资料(逐页加盖单位章)以电子邮件的方式在规定的时间内(以接收邮件时间为准)发送到招标代理LNCTZB@163.com邮箱,文件命名为“LNCT122-2023报名材料+单位名称”,并电话招标代理公司确认报名情况,获取招标文件:
(1)营业执照(或事业单位法人证书)(副本)彩色扫描件;
(2)法定代表人签发的授权委托书彩色扫描件(授权委托书中须附法定代表人、委托代理人二代身份证复印件)、委托代理人的二代身份证彩色扫描件;
(3)委托代理人与申请人单位签订一年以上(含一年)的劳动合同或社会养老保险关系证明。
4.2招标文件每套售价 600元 / 套 ,文件费采用转账或刷卡缴费,售后不退,汇款账号信息如下:
账户名称:辽宁驰通工程管理有限公司
开户行:中国民生银行股份有限公司沈阳分行
账 号:632972816(汇款凭证需注明项目及单位信息)
4.3投标人自购买招标文件之日起,应确保其向招标人提供的联系方式(电话、传真、邮箱)一直有效,以保证往来函件能及时传达并及时反馈信息,否则由此引起的一切后果由投标人自行承担。
5、投标文件的递交及相关事宜
5.1招标人将不组织工程现场踏勘,不召开投标预备会,投标人在查阅招标文件后如有问题,可于规定的时间前发送至指定邮箱,由招标人统一解答。
5.2投标文件递交的截止时间(投标截止时间,下同)为 2023 年 6月 8日 09 时 30 分,投标人应于当日 13:30 时至 14:00 时将投标文件递交至 辽宁驰通工程管理有限公司三楼310会议室。
5.3逾期送达或者未送达指定地点或者不按照招标文件要求密封的投标文件,招标人将不予受理。
5.4投标文件应由投标人法定代表人或其委托代理人递交,递交人应携带身份证原件(委托代理人还应携带授权委托书原件)。
6、发布公告的媒介
本次招标公告同时在《中国招标投标公共服务平台》(http://www.cebpubservice.com/)及《辽宁省交通建设投资集团有限责任公司》(http://www.lnjttz.cn)上发布。
潜在投标人或者其他利害关系人如对本招标公告有异议,可在投标截止时间10日前按照《中华人民共和国招标投标法实施条例》中的有关规定向招标人提出。
7、联系方式
招标人:辽宁省交通建设管理有限责任公司
地址:沈阳市和平区砂山街42号
邮政编码:110005
联系人:夏先生
电话:024-83211906
招标代理:辽宁驰通工程管理有限公司
地址:沈阳市和平区砂山街42号
邮政编码:110005
联系人:李迎、闫晓凤
电话:024-23304808
传真:024-23304808
邮箱:LNCTZB@163.com

lnsjtjt@126.com
辽宁省沈阳市和平区丽岛路42-2号