1. 招标条件
本招标项目鲅鱼圈港区疏港高速公路(以下简称本项目)已由辽宁省发展和改革委员会以《省发展改革委关于鲅鱼圈港区疏港高速公路可行性研究报告的批复》(辽发改交通[2014]162 号)、《省发展改革委关于鲅鱼圈港区疏港高速公路工程可行性研究调整报告的批复》(辽发改交通(2023)180 号)批准建设,初步设计已由辽宁省交通运输厅以《辽宁省交通运输厅关于鲅鱼圈港区疏港高速公路初步设计的批复》(辽交公水〔2023〕131号)批复,资金来源为政府出资,招标人为辽宁省交通建设管理有限责任公司,招标代理为辽宁仁合项目管理有限公司。项目已具备招标条件,现对本项目的施工监理进行公开招标。
2. 项目概况与招标范围
2.1 项目概况
本项目起于沈海高速公路管理桩号K191+509.762,下穿沈大高铁,上跨沙鲅铁路、鞍钢铁路、青龙山大街、沙河大街后,经范屯南、光辉屯南,上跨平安大街,经神井子村北,鞍钢铁路、上跨老虎山隧道、辽东湾大街,进入鲅鱼圈港区。主线全长8.2公里,按四车道高速公路标准建设,设计速度80公里/小时,路基宽度25.5米,设赵坎子、范立两座互通立交,主线收费站1处、匝道收费站1处。
2.2服务周期
服务周期:施工阶段服务期(含施工准备期):2023年6月30日至2026年10月31日,交工验收与缺陷责任期阶段服务期:24个月,具体开工时间以招标人通知为准。
2.3 标段划分及招标范围
本项目招标划分为1个标段,采用改进的传统模式,设置一级监理机构,即1个总监理工程师办公室(简称“总监办”)(含1个监理试验室)。监理人依照监理服务合同承担本项目监理职责。
监理服务范围为:依据相关法规和合同,履行建设期及缺陷责任期内的控制质量、进度、安全、计量、工程变更、环境保护、水土保持、文明施工、合同管理等相关责任,审核、签发项目建设管理有关文件,组织中间验收,收集归档档案资料,协助项目办完成征地拆迁等工作。同时对路基、路面、桥涵、交通安全设施、交通管理设施、绿化等工程全过程(准备阶段、施工阶段、缺陷责任期阶段)进行质量监理、进度监理、费用监理、施工安全监理、环保监理、水保监理、信息管理、合同管理、文件资料管理等,并按约定完成合同范围内的试验检测工作。
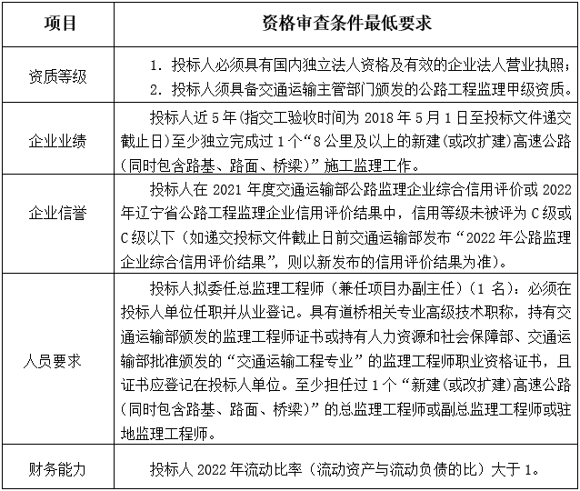
3. 投标人资格要求
3.1本次招标要求投标人必须同时具备的资质及业绩等资格要求如下:

根据《关于发布公路工程从业企业资质名录的通知》(厅公路字〔2011〕114号)要求,投标人应进入交通运输部“全国公路建设市场信用信息管理系统(http://glxy.mot.gov.cn)”中的公路工程施工监理资质企业名录,且投标人名称和资质与该名录中的相应企业名称和资质完全一致。
3.2本次招标 不接受 联合体投标。
3.3与招标人存在利害关系可能影响招标公正性的单位,不得参加投标。单位负责人为同一人或存在控股、管理关系的不同单位,不得参加同一标段投标,
3.4存在下列不良状况或不良信用记录的单位,不得参加投标:
(1)被省级及以上交通运输主管部门取消招标项目所在地的投标资格且处于有效期内;
(2)被责令停业,暂扣或吊销执照,或吊销资质证书;
(3)进入清算程序,或被宣告破产,或其他丧失履约能力的情形;
(4)在国家企业信用信息公示系统(http://www.gsxt.gov.cn/)中被列入严重违法失信企业名单;
(5)在“信用中国”网站(https://www.creditchina.gov.cn)中被列入失信被执行人名单;
(6)投标人或其法定代表人、拟委任的总监理工程师在近三年内有行贿犯罪行为的。
(7)法律法规规定的其他情形。
4.招标文件的获取
4.1凡有意参加投标者,请于 2023 年 05 月 26 日至 2023 年 06 月 01 日,每日上午 08 时 30 分至 11 时 30 分,下午 13 时 30 分至 16 时 00 分(北京时间,下同),在 辽宁仁合项目管理有限公司(沈阳市和平长白丽岛路46号)持下述报名存档资料(存档资料按下列顺序简装,逐页加盖单位章,一式一套)购买招标文件:
(1)投标人企业法人营业执照副本复印件、企业资质证书副本复印件;
(2)投标人法定代表人签发的授权委托书原件(授权委托书中须附法定代表人、委托代理人二代身份证复印件;如法定代表人亲自报名,需提供法定代表人身份证明原件、法定代表人二代身份证原件及加盖公章复印件)、委托代理人的二代身份证原件及复印件、在社保系统打印并具有社保部门印章的委托代理人在投标人单位社保缴费明细。
4.2招标文件每套售价人民币 500 元;技术资料售价 1000 元,文件费采用转账或现金缴费(不收现场刷卡缴费、支票)收取,逾期不售,售后不退。
4.3投标人须提交的投标保证金金额及相关要求详见招标文件。
4.4投标人自购买招标文件之日起,应确保其向招标人提供的联系方式(电话、传真、邮箱)一直有效,以保证往来函件能及时传达并及时反馈信息,否则由此引起的一切后果由投标人自行承担。
5. 投标文件的递交及相关事宜
5.1 招标人将不组织现场踏勘,不召开投标预备会,投标人在查阅招标文件后如有问题,可于规定的时间前将其发送至指定邮箱,由招标人统一解答。
5.2 投标文件递交的截止时间(投标截止时间,下同)为 2023 年 06 月 16日 9时 30 分,投标人应于当日 9 时 00 分至 9 时 30 分将投标文件递交至 辽宁省公共资源交易中心(沈阳市皇姑区崇山中路109号百鸟公园东侧大楼开标会议室)。投标人的投标文件第一个信封(商务及技术文件)及第二个信封(报价文件)同时递交。
5.3逾期送达的、未送达指定地点的或不按照招标文件要求密封的投标文件,招标人将予以拒收。
5.4投标文件应由投标人法定代表人或其授权代理人递交,递交人应携带身份证原件(授权代理人还应携带授权委托书原件)出席开标会。
5.5本次招标采用 双信封形式的综合评估法,评标办法详见招标公告附件。
6. 发布公告的媒介
本次招标公告同时在《辽宁省招标投标监管网》(www.lntb.gov.cn/#/home)、《辽宁省交通运输厅网站》(http://jtt.ln.gov.cn)、《辽宁省公共资源交易中心》(http://ggzy.ln.gov.cn)、《辽宁省交通建设投资集团有限责任公司网站》(www.lnjttz.cn)及《中国招标投标公共服务平台》(www.cebpubservice.com)上发布。
潜在投标人或者其他利害关系人如对本招标公告有异议,可在投标截止时间10日前按照《公路工程建设项目招标投标管理办法》中的有关规定向招标人提出。
7. 联系方式
招 标 人:辽宁省交通建设管理有限责任公司
地 址:沈阳市和平区砂山街42号
邮政编码:110005
联 系 人:李先生、冯女士
电 话:024-83211962、024-83211960
传 真:024-83211966
招标代理机构:辽宁仁合项目管理有限公司
地 址:沈阳市和平长白丽岛路46号
邮政编码:110006
联 系 人:谭先生、李女士
开 户 行: 建行辽宁省沈阳融汇支行
账户名称: 辽宁仁合项目管理有限公司
账 号: 21001370008052518656
电 话:024-83733449-87
邮 箱:871134639@qq.com
2023年 05月26 日

lnsjtjt@126.com
辽宁省沈阳市和平区丽岛路42-2号