1.招商条件
本招商项目辽宁省高速公路得胜服务区商业综合体整体经营招商项目已经过批准,招商人为辽宁省高速公路实业发展有限责任公司(以下简称招商人),招商代理为辽宁仁合项目管理有限公司(以下简称招商代理)。项目已具备招商条件,现对本项目进行公开招商。
2.项目概况
2.1项目概况:得胜服务区位于沈康高速17.9公里处,沈阳市沈北新区境内,距离法库服务区约40公里,总占地面积约83亩,服务区所在高速公路路段日均断面流量约1.5万台次。
2.2招商范围及合同包划分:本次招商项目共划分为一个合同包。除商超业态外,北区(康平-沈阳)方向:规划餐厅1个,档口7个;南区(沈阳-康平)方向:规划档口5个。两区餐厅和档口划分为一个合同包,面积约668平方米(以上为图纸面积,最终以实际面积为准),拟采用整体招商方式。
2.3合同期限:租期5年,根据服务区正式投营时间另行议定,装修免租期1个月。
2.4租金及其他费用:本次招商租金为保底租金/提点租金二者取高模式收取。其中,提点租金收取比例按档口年度税前营业额的20%计提;保底租金为成交人的年度响应报价租金。水、电、取暖等相关费用由各档口按实际发生量支付费用,采暖费为一个采暖周期,按38元/平计收。
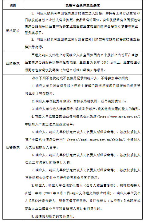
3.响应人资格要求
3.1本次招商要求响应人必须同时具备的资格要求详见下表:

3.2本次招商不接受联合体响应。
3.3成交人不得私自转租、转包、分包或擅自改变用途、调整业态及增加营业范围。
3.4与招商人存在利害关系可能影响公正性的法人、其他组织或者个人,不得参加本次招商项目。单位负责人为同一人或者存在控股、管理关系的不同单位,不得同时参加同一合同包招商项目。
4.招商文件的获取
4.1凡有意参加响应者,请于2024年8月19日至2024年8月21日,每日上午8:30时至11:30时,下午13:30时至16:30时(北京时间,下同),将下述相关证件加盖公章的扫描件按顺序汇总至一个PDF文件发送至924328986@qq.com获取招商文件(邮件主题为“得胜服务区商业综合体整体经营招商+报名单位名称报名材料”),并电话告知招商代理公司确认报名情况,联系电话:024-83733442-82。
获取招商文件需提供:
①填写完整的《项目报名登记表》,详见附件(2);
②招商文件费用支付凭证(银行电子回单);
③法定代表人(负责人或经营者等)签发的授权委托书彩色影印件(逐页加盖单位公章),授权委托书中须附法定代表人或负责人、授权代理人二代身份证彩色影印件以及授权代理人在响应单位缴纳的二个月以上的社保缴纳证明彩色影印件。(如法定代表人亲自报名,仅需提供法人身份证彩色影印件)详见附件(3)。
④响应人单位营业执照副本的彩色影印件、食品经营许可证彩色影印件。
⑤提供经国家工商行政管理部门颁发的有效期内的餐饮类独立品牌注册商标证书彩色影印件;
⑥业绩证明材料:至递交响应文件截止时间响应人在全国范围内2个及以上省份正在直接经营高速公路服务区整体租赁项目,且数量为5对(处)及以上,经营范围必须同时包含餐饮及零售(如超市或档口零售)等项目。(提供租赁合同复印件或业主单位出具的盖单位章证明材料影印件)。
4.2招商文件每套售价300元/包,采用现金(银行电汇或网银转账)形式支付,逾期不售,售后不退,汇款账号信息如下:
户名:辽宁仁合项目管理有限公司
开户行:中国建设银行股份有限公司沈阳融汇支行
账号:21001370008052518656
如响应人为法人企业,请用法人企业对公账户汇款;如响应人为个体工商户,请用个体工商户经营者账户汇款。汇款凭证需注明项目简称:得胜整体招商文件费。
4.3响应人自购买招商文件之日起,应确保其向招商人提供的联系方式(电话、传真、邮箱)一直有效,以保证往来函件能及时传达并及时反馈信息,否则由此引起的一切后果由响应人自行承担。
5.响应文件的递交
5.1招商人可配合现场踏勘。凡是递交响应文件则视为充分熟悉本招商项目所在地与履行合同有关的各种情况,包括自然环境、公用设施、交通流量等。
5.2响应文件递交的截止时间(响应截止时间,下同)为2024年8月27日09时30分,响应人应于当日09:00时至09:30时将响应文件递交至辽宁仁合项目管理有限公司(沈阳市和平区丽岛路46-1号)。
5.3逾期送达的、未送达指定地点的或者不按照招商文件要求密封的响应文件,招商人将予以拒收。
5.4响应文件应由响应人法定代表人或被授权代理人递交,递交人应携带身份证原件(被授权代理人还应携带授权委托书原件)。
5.5第一次公告:本次招商公告报名截止及递交响应文件的响应人家数不足3家的合同包招商方式约定:招商人可以在分析原因后重新招商。
第二次公告:本次招商公告报名截止及递交响应文件的响应人家数不足3家的合同包招商方式约定:
(1)报名截止及递交响应文件的响应人家数为2家时,则该合同包转换为竞争性磋商招商。
(2)报名截止及递交响应文件的响应人家数为1家时,则该合同包转换为直接谈判招商。
6.发布公告的媒介
本次招商公告在《东北新闻网》(http://news.nen.com.cn)和辽宁省高速公路实业发展有限责任公司官网(www.lnfwq.com)同时发布。
7.联系方式
招商人:辽宁省高速公路实业发展有限责任公司
地址:辽宁省沈阳市浑南新区飞云路7号
联系人:邱先生
电话:18624040970
招商代理:辽宁仁合项目管理有限公司
地址:沈阳市和平区丽岛路46-1号
联系人:薛女士
电话:024-83733442-82
邮箱:924328986@qq.com
辽宁仁合项目管理有限公司
2024年8月16日
中国·辽宁省沈阳市浑南区飞云路7-1号 辽ICP备17006544号