1.招商条件
本招商项目辽宁省高速公路沈山线等服务区修理厂招商项目,招商人为辽宁省高速公路实业发展有限责任公司(以下简称招商人),招商代理为辽宁仁合项目管理有限公司(以下简称招商代理)。项目已具备招商条件,现对本项目进行公开招商,欢迎有意加入高速公路发展的优秀企业参与合作。
2.项目概况
2.1项目概况:招商人拟对辽宁省内高速公路所属辽河服务区(双侧)、高花服务区(双侧)、辽中服务区(双侧)、光辉服务区(双侧)、凌海服务区(双侧)、塔山服务区(双侧)、兴城服务区(双侧)、绥中服务区(双侧)、东戴河服务区(双侧)以及新民服务区(彰武—沈阳方向)的修理厂项目进行公开招商。
2.2招商范围及项目划分:本次对辽宁省内10处服务区共19个修理厂点位进行公开招商,共划分为2个项目。具体项目划分及相关招商信息如下:
注:本次招商实行“兼投不兼中”原则,同一响应人可以对两个项目提出响应,但只允许成为一个项目的成交人,同一法人的不同企业视为同一响应人。
服务区修理厂信息表:
注:(1)各修理厂租金分配按照成交租金对应比例计算。
(2)建筑面积仅供参考,实际面积以实地为准,招商人不接受实际面积偏差的索赔要求。
(3)因塔山服务区,东戴河服务区(沈阳-北京)方向暂未满足投营条件,以实际投营时间计算具体服务区点位租金,且此部分点位合同终止时间与其他点位合同终止时间一致。
2.3合同期限:租期5年(3+2模式),其中:固定期限3年、浮动期限2年,浮动期限根据成交人在固定期内投诉办理处置、安全生产等情况决定。
2.4租金及其他费用:采用固定租金模式,固定租金为最后成交金额。
2.5其他合作要求
(1)履约保证金:发布成交通知书后10日内,按照成交金额缴纳一年租金25%作为履约保证金。合同履行满6个月以上且合同履行期间未发生违约等情况,可无息全额退还履约保证金,否则不可退还。
(2)免费项目:主要包括但不限于免费车辆故障诊断、购买机油防冻液免费更换、免费小车胎压检测等。
(3)方案审核:修理厂装修方案须经招商人审核后方可实施,结合服务区司机之家建设需求,由成交人在绥中和塔山等服务区补充完善功能。
(4)品牌加盟:成交人可在光辉和东戴河服务区,探索尝试加盟天猫、途虎、京东等全国知名连锁养车品牌,按照连锁品牌统一标准实施店面装修、人员培训和制定服务流程规范等。
(5)成交人须采用招商人“收银一体化”收银方式,由成交人自行购置收银设备,营收款项T+7日返还。
(6)严格禁止转包分包,一经发现立刻终止合同,扣除全部履约保证金。
(7)辽宁交投集团和下属公司员工本人及其四类关系人员不得参与招商经营。与招商人存在利害关系可能影响公正性的法人、其他组织或者个人,不得参加本次招商项目。单位法定代表人为同一人或者存在控股、管理关系的不同单位,不得同时参加同一项目招商项目。
(8)成交人应明确知晓我国关于高速公路管理的相关法律、法规、政策等,明确知晓高速公路及服务区对于社会公众以及民生的重要性及重要意义,同时认同并接受招商人经营理念,自觉维护招商人的社会形象和商业信誉,自愿遵守招商人及所在服务区制定的各类文件(包括但不限于规章、制度、标准等),接受招商人和所在服务区正当的监督、检查、指导等管理行为。如果成交人在经营过程中因违规违法造成不良舆情、拒绝接受招商人及所在服务区正当的管理行为、或在招商人或所在服务区提出规定期限内整改要求后,成交人没有合理原因拒绝整改,则视为成交人违约,按招商人相关规定进行处罚,甚至招商人有权即刻终止本租赁合同,并解除成交人经营权。
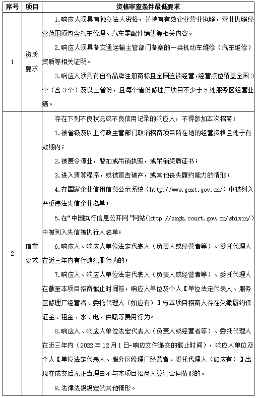
3.响应人资格要求
3.1本次招商要求响应人必须同时具备的资格要求详见下表:

3.2本次招商不接受联合体响应。
4.招商文件的获取
4.1凡有意参加响应者,请于2025年12月15日至2025年12月18日,每日上午8:30时至11:30时,下午13:30时至16:30时(北京时间,下同),将下述相关证件加盖公章的扫描件按顺序汇总至一个PDF文件发送至924328986@qq.com获取招商文件(邮件主题为“沈山线等服务区修理厂招商+报名单位名称报名材料”),并电话告知招商代理公司确认报名情况,联系电话:024-83733442-82。
获取招商文件需提供:
①填写完整的《项目报名登记表》,详见附件1;
②招商文件费用支付凭证(银行电子回单);
③法定代表人(负责人或经营者等)签发的授权委托书影印件(逐页加盖单位公章),授权委托书中须附法定代表人(负责人或经营者等)、委托代理人二代身份证影印件。(如法定代表人亲自报名,仅需提供法人身份证影印件)详见附件2。
④响应人单位营业执照副本的影印件、注册商标证明、交通运输主管部门备案的一类机动车维修(汽车维修)资质等相关证明影印件。
4.2招商文件每套售价300元/项目,采用现金(银行电汇或网银转账)形式支付,逾期不售,售后不退,汇款账号信息如下:
户名:辽宁仁合项目管理有限公司
开户行:中国建设银行股份有限公司沈阳融汇支行
账号:21001370008052518656
如响应人为法人企业,请用法人企业对公账户汇款;如响应人为个体工商户,请用个体工商户对公账户或经营者账户汇款。汇款凭证需注明项目简称:沈山线等服务区修理厂招商文件费。
4.3响应人自购买招商文件之日起,应确保其向招商人提供的联系方式(电话、传真、邮箱)一直有效,以保证往来函件能及时传达并及时反馈信息,否则由此引起的一切后果由响应人自行承担。
5.响应文件的递交
5.1招商人可配合现场踏勘。凡是递交响应文件则视为充分熟悉本招商项目所在地与履行合同有关的各种情况,包括自然环境、公用设施、交通流量等。
5.2响应文件递交的截止时间(响应截止时间,下同)为2025年12月24日9时30分,响应人应于当日9:00时至9:30时将响应文件递交至辽宁仁合项目管理有限公司(沈阳市和平区丽岛路46-1号)。
5.3逾期送达的、未送达指定地点的或者不按照招商文件要求密封的响应文件,招商人将予以拒收。
5.4响应文件应由响应人法定代表人(负责人或经营者等)或委托代理人递交,递交人应携带身份证原件(委托代理人还应携带授权委托书原件)。
5.5本次招商公告报名截止及递交响应文件的响应人家数不足3家的项目招商方式约定:
第一次公告,本次招商公告报名截止及递交响应文件的响应人家数不足3家的项目招商方式约定:招商人可以在分析原因后重新招商。
第二次公告,本次招商公告报名截止及递交响应文件的响应人家数不足3家的项目招商方式约定:
(1)报名截止及递交响应文件的响应人家数为2家时,则该项目招商方式转换为竞争性磋商。
(2)报名截止及递交响应文件的响应人家数为1家时,则该项目招商方式转换为直接谈判。
6.发布公告的媒介
本次招商公告在《东北新闻网》(http://news.nen.com.cn)和辽宁省高速公路实业发展有限责任公司官网(www.lnfwq.com)同时发布。
7.联系方式
招商人:辽宁省高速公路实业发展有限责任公司
地址:辽宁省沈阳市浑南新区飞云路7号
联系人:邱先生
电话:18624040970
招商代理:辽宁仁合项目管理有限公司
地址:沈阳市和平区丽岛路46-1号
联系人:薛女士
电话:83733442-82、15940284297
邮箱:924328986@qq.com
辽宁仁合项目管理有限公司
2025年12月15日
中国·辽宁省沈阳市浑南区飞云路7-1号????辽ICP备17006544号