1.招商条件
本招商项目辽宁省高速公路服务区按摩椅点位招商项目已经过批准,招商人为辽宁省高速公路实业发展有限责任公司(以下简称招商人),招商代理为辽宁仁合项目管理有限公司(以下简称招商代理)。项目已具备招商条件,现对本项目进行公开招商。
2.项目概况
2.1项目概况:为了给广大高速出行消费者提供更加丰富、优质的服务,按照招商工作安排,拟对全省计划投放35处服务区182台按摩椅点位进行招商。
2.2投放点位:

注:响应人须按照招商人整体业态布局原则调整投放点位和设备数量,响应人成交(成交人)后,成交人承诺同意根据招商人可能存在的后续规划调整。
2.3合同期限:租期3年。
2.4租金及响应限价:
2.4.1租金:本项目租金采用提点租金模式,不同营业额对应不同的提点比例(非差额累计),营业额<100万对应提点比例为(A),100万≤营业额<150万对应提点比例(A+10%),营业额≥150万 对应提点比例为(A+20%)。
2.4.2响应限价: 提点比例(A)最低限值为50%。
注:(A)为响应人响应报价,(A)值低于(不含)50%的响应文件将被否决。
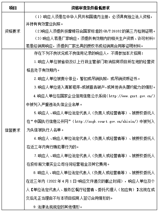
3.响应人资格要求
3.1本次招商要求响应人必须同时具备的资格要求详见下表:

3.2本次招商不接受联合体响应。
3.3成交人不得私自转租、转包、分包或擅自改变用途、调整业态及增加营业范围。
3.4与招商人存在利害关系可能影响公正性的法人、其他组织或者个人,不得参加本次招商项目。单位负责人为同一人或者存在控股、管理关系的不同单位,不得同时参加同一合同包招商项目。
4.招商文件的获取
4.1凡有意参加响应者,请于2025年3月18日至2025年3月21日,每日上午8:30时至11:30时,下午13:30时至16:30时(北京时间,下同),将下述相关证件加盖公章的扫描件按顺序汇总至一个PDF文件发送至1967261707@qq.com获取招商文件(邮件主题为“按摩椅点位招商项目+报名单位名称报名材料”),并电话告知招商代理公司确认报名情况,联系电话:024-83733442-84。
获取招商文件需提供:
①填写完整的《项目报名登记表》,详见附件(1);
②招商文件费用支付凭证(银行电子回单);
③法定代表人(负责人或经营者等)签发的授权委托书彩色影印件(逐页加盖单位公章),授权委托书中须附法定代表人或负责人、授权代理人二代身份证彩色影印件。(如法定代表人亲自报名,仅需提供法人身份证彩色影印件)详见附件(2)。
④响应人单位营业执照副本的彩色影印件。
⑤响应人须提供按摩椅符合国家标准GB/T的第三方检测证明材料。
⑥若是厂家响应,须提供有效期内的相关生产资质、许可材料;若是经销商响应,须提供厂家出具的授权书或经销商合同等证明材料。
4.2招商文件每套售价300元/包,采用现金(银行电汇或网银转账)形式支付,逾期不售,售后不退,汇款账号信息如下:
户名:辽宁仁合项目管理有限公司
开户行:中国建设银行股份有限公司沈阳融汇支行
账号:21001370008052518656
如响应人为法人企业,请用法人企业对公账户汇款;如响应人为个体工商户,请用个体工商户经营者账户汇款。汇款凭证需注明项目简称:按摩椅点位项目招商文件费。
4.3响应人自购买招商文件之日起,应确保其向招商人提供的联系方式(电话、传真、邮箱)一直有效,以保证往来函件能及时传达并及时反馈信息,否则由此引起的一切后果由响应人自行承担。
5.响应文件的递交
5.1招商人可配合现场踏勘。凡是递交响应文件则视为充分熟悉本招商项目所在地与履行合同有关的各种情况,包括自然环境、公用设施、交通流量等。
5.2响应文件递交的截止时间(响应截止时间,下同)为2025年3月27日09时00分,响应人应于当日08:30时至09:00时将响应文件递交至辽宁仁合项目管理有限公司(沈阳市和平区丽岛路46-1号)。
5.3逾期送达的、未送达指定地点的或者不按照招商文件要求密封的响应文件,招商人将予以拒收。
5.4响应文件应由响应人法定代表人或被授权代理人递交,递交人应携带身份证原件(被授权代理人还应携带授权委托书原件)。
5.5第一次公告:本次招商公告报名截止及递交响应文件的响应人家数不足3家的合同包招商方式约定:招商人可以在分析原因后重新招商。
第二次公告:本次招商公告报名截止及递交响应文件的响应人家数不足3家的合同包招商方式约定:
(1)报名截止及递交响应文件的响应人家数为2家时,则该合同包转换为竞争性磋商招商。
(2)报名截止及递交响应文件的响应人家数为1家时,则该合同包转换为直接谈判招商。
6.发布公告的媒介
本次招商公告在《东北新闻网》(http://news.nen.com.cn)和辽宁省高速公路实业发展有限责任公司官网(www.lnfwq.com)同时发布。
7.联系方式
招商人:辽宁省高速公路实业发展有限责任公司
地址:辽宁省沈阳市浑南新区飞云路7号
联系人:郝先生
电话:13940514789
招商代理:辽宁仁合项目管理有限公司
地址:沈阳市和平区丽岛路46-1号
联系人:贾女士
电话:024-83733442-84/15909821279
邮箱:1967261707@qq.com
辽宁仁合项目管理有限公司
2025年3月18日
中国·辽宁省沈阳市浑南区飞云路7-1号????辽ICP备17006544号